百度挥刀搭建多年广告代理商体系,22年大代理商破产了


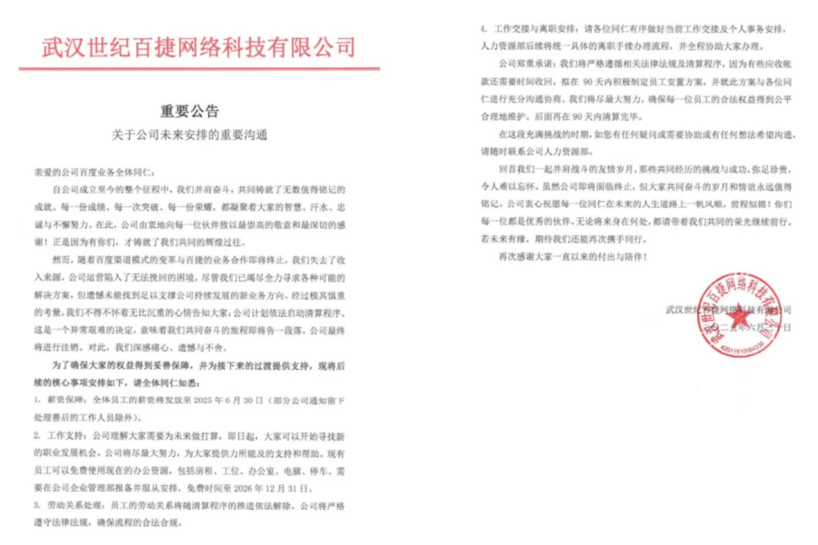
没有一点征兆,百度在湖北地区的总代理商武汉世纪百捷网络科技有限公司于6月30号发布声明,全体员工工资发放至2025年6月30日,公司将在未来半年完成破产清算。这家在湖北互联网营销领域活跃了22年的巨头走到了终点。

公告指出,公司清算的直接原因是“百度渠道模式的变革”导致双方业务合作即将终止,因此失去了核心收入来源,运营陷入无法挽回的困境。公司表示已尽力寻求解决方案,但未能找到支撑其发展的新业务方向,最终只能依法启动清算。
两天后,百度搜索总经理赵世奇,在宣布百度搜索大改版时提到要“忘掉搜索”。这或许并非全然否定搜索价值,但是传统搜索形态显然已跟不上时代的流量趋势和用户诉求,随着百度的明确“转身”,它下游搭建的各地第三方广告服务商体系由此受到最直接的冲击。
百捷公司员工告诉新识研究所,今年年初百捷集团新建的百捷光谷国际广场顺利落地,项目是集商业、办公、商务酒店于一体的综合体,将引入不少于10家大数据与人工智能企业总部入驻,没想到过了半年子公司就破产了。
有分析称,百度湖北地区的代理权,部分分给了湖北度今科技有限公司和湖北嘉衡智赢网络科技有限公司两家,因而百捷的独家代理模式遭受不小打击。
新识研究所查询发现,这两家公司都与“世纪百捷”在湖北的分公司有关联,老板也都是分公司的股东,可见缺乏了独家代理的保护,公司的服务能力和营收能力大受打击。

武汉世纪百捷的黯然退场,折射出百度广告的庞大代理商体系在时代浪潮中艰难生存现状。这家曾与百度携手成长,甚至深度绑定的区域巨头突然崩塌,引发的震动正波及整个国内广告代理行业。
01
独家代理权不再,百度的地方“小老弟们”好日子到头?
武汉百捷,可以说是乘着百度的快车道一路飞驰而来的。
自2003年成立以来,公司凭借获得百度在湖北地区的总代理资格,正式迈入互联网营销领域,并开启了深耕之路。
2005年,百捷荣获百度颁发的“特别贡献奖”。次年,百度创始人李彦宏亲自视察百捷,对其团队实力给予了高度评价,这一事件成为双方合作历程中的重要里程碑。两年后,百捷被评为百度竞价排名的“年度之星”。
到了2011年,百捷再次斩获百度“业绩增长最快奖”,并获赠车辆作为奖励。与此同时,公司整合地方资源,进一步扩大业务布局,并在同年正式成立百捷科技园。
从2005年至2015年,是百捷高速成长的黄金十年,也是百度在国内市场迅速崛起、风头强劲的十年。在这期间,百捷与百度紧密合作,业绩不断攀升。
根据公开资料,截至2024年,百捷集团旗下子公司合计实现营收6.56亿元,营业利润突破千万元,三年复合增长率超过20%。目前,集团员工总数已超过1500人,年服务企业客户超过15万家。
然而,随着短视频平台的迅猛崛起,互联网广告市场的格局正经历着深刻变革。
短视频平台凭借其生动的内容形式和精准的算法推荐机制,迅速吸引了大量用户与广告主的关注。尤其是中小企业,在广告投放策略上逐步向短视频平台倾斜,百度信息流广告已不再是他们的首选。这直接对百捷的核心业务——百度营销服务,也就是百度主要的变现方式广告,带来了前所未有的冲击。
与此同时,人工智能技术的快速发展也正在重塑搜索引擎生态。新一代AI驱动的搜索引擎不断涌现,以更智能、更高效的搜索体验赢得用户青睐,逐渐蚕食传统搜索引擎的市场份额。在这一趋势下,百度的搜索广告优势开始减弱,作为其重要代理商的百捷,业绩也随之受到影响,呈现出下滑趋势。
百度代理商政策的洗牌,早在去年7月就有预兆,有疑似青之峰员工曝光,江苏最大的百度总代常州市青之峰网络科技有限公司宣布停业解散。

公开信息显示,青之峰担任常州、泰州、连云港及扬州四地的百度营销服务中心角色,经百度官方授权,在河南的新乡、焦作、安阳、洛阳以及浙江的金华等多个地区提供百度营销服务。
员工还发视频称,被公司约谈、威胁,“凡是没签字的员工,都被单方面解除了劳动合同,在停业解散赔偿的0.25N基础上再打六折,拿0.15N。”底下有人附和道:“泰州,连云港和扬州也有公司,都是0.25N”。

不过,据新黄河大鱼财经报道,泰州青之峰公司员工称公司并未倒闭,只是7月底后就不再做百度推广业务,公司员工规模会保持在十余人左右。新识研究所发现,泰州青之峰各个社交媒体此后都未继续更新,公司的股东和法人也发生变更,2025年3月18日更是将公司注册资本从100万减到5万元。

红星资本局报道称,百度将于2025年第三季度对部分区域代理模式进行重大调整。自7月1日起,济南、重庆、武汉、福州、厦门、泉州六个城市的独家代理机制将被取消,转而采用服务商运营模式。调整后,客户可选择与百度直营分公司或当地服务商签约合作。
对于曾经拿着百度平台资源和政策的代理商,躺着就能赚钱的时代一去不复返了。
02
搜索失速,广告缺血,百度也在疯狂找新路
过去十年,新媒体们在移动互联网时代攻城拔寨,百度搜索的用户已向微信、抖音、小红书、夸克等内容平台全面分流。
百度2025年第一季度财报显示,核心在线营销收入仅为160亿元,同比下滑6%,不仅连续多个季度同比下滑,收入甚至低于2019年同期水平。百度在线营销业务多项指标,都随着核心搜索业务竞争力的走弱而增长不再或直接下滑。
根据极光数据和QuestMobile数据,2025年一季度,抖音日均搜索量达53亿次,占移动搜索份额7成,微信日均搜索量超10亿次,小红书6亿次年增速超100%,百度App日均搜索量已降至3亿次,市场份额在30%左右,早已失去霸主地位。
消费品广告有接近7成的预算投放给了抖音、淘宝、快手和微信,投放给百度的份额不足5%,仅高于爱优腾等长视频平台。
据界面新闻报道,有搜索引擎广告代理商透露,以往广告主投放搜索卡片广告通常以三个月为起步周期,现在的广告主都在削减在搜索引擎上的广告预算,特别是放弃投放百度搜索卡片广告的趋势尤为明显,特别是新能源汽车和美妆行业的品牌,大多已不在搜索引擎上投放广告。
更为严峻的是,百度依赖的代理商体系所支撑的广告业务正面临瓦解。上述代理商还表示,为了完成营收目标,百度多年来对主要代理商设置了高额销售任务,若未能达成,则可能面临返点减少、保证金冻结等惩罚措施。
在广告投放效果不佳、客户退单率上升的背景下,越来越多的代理商选择开拓多元业务。
综合最新的券商研报,都认为未来几个季度,百度的广告业务可能成为拖累整体业绩的关键因素。
花旗的分析师预测,百度第二和第三季度其核心广告收入或将同比下降10%。在核心广告收入尚未恢复增长之前,百度的股价难以获得重估机会。特别是持续加码AI投入和搜索广告业务的下滑,将对其运营利润率造成压力。
百度不是没感受到危机。2025年Q1财报会上,百度移动生态事业群总裁罗戎直言:“如果我们不主动革新搜索业务,迟早会面临挑战。”
百度将竞争策略聚焦于两个核心方向:一是重塑搜索体验,更高效地满足用户需求;二是实现从“搜索”向“解决方案交付”的升级,让人工智能搜索不再局限于信息查找,而是进一步辅助用户决策、提供实际解决方案并促成结果的达成。
在商业模式方面,百度像通过AI搜索打造更加灵活、原生的广告形式,自然融入用户体验,在降低干扰的同时,提升整体变现效率。
然而,无论是在产品层面还是商业路径上,百度的这些构想目前尚未完全落地,仍处于探索和推进阶段。
据新识研究所不完全统计,从2006年到2022年的13年时间里,百度至少有近20个项目推进失败,平均8个月就有新项目陷入停滞,这也从侧面反映出“大象转身”的艰辛。

或许正是在传统逻辑下多轮挫伤,让百度下定决心要“忘掉搜索”,真正从用户角度出发重构业务。
其实不仅是百度,全球主要的搜索引擎巨头都面临着相似的困境。
根据SimilarWeb的数据,受AI产品冲击的影响,搜索引擎的整体流量已开始以1%的速度下滑。其中,Google的流量下降幅度与整体趋势基本持平,维持在1%左右,Yahoo和Bing的下滑更为明显,降幅约为5%。而百度则是流量下跌最严重的平台,近半年来其流量降幅几乎持续保持在10%以上,形势尤为严峻。
不考虑国外AI巨头的影响,百度仅在国内市场就已遭到腾讯元宝、字节豆包、阿里夸克、DeepSeek等多方夹击。最初坚持闭源策略的“文心一言”虽然在早期凭借先发优势占据了一定市场份额,但在转向开源模式后,已在用户体验和技术迭代方面显现出疲态,导致市场份额持续下滑。
加上几年前百度搜索调整了内容分发策略,优先在搜索结果页面展示百家号的内容,而外部网站的权重则被大幅削弱。这一变化使得许多原本依赖百度联盟广告生存的中小网站难以为继,流量和收入双双下滑,进而导致整体内容质量下降,用户开始转向小红书、抖音等社交媒体平台来获取所需内容。
对百度而言,传统搜索引擎业务正在快速萎缩,而AI搜索尚未确立领先优势,其第二增长曲线大模型、智能云、萝卜快跑等新兴业务仍需持续投入,未带来可观的规模利润,短期财报所掩盖的增长乏力问题,可能会在未来演变为更为严峻的生存危机。
百度下手直接挥刀自建多年且持续贡献“现金奶牛”的代理商体系,说明百度已经别无选择,到了不得不破釜沉舟的关键一刻。

