网红也有竞业协议?美食博主“特厨隋卞”解约,MCN“开撕”厨子

MCN和网红博主间究竟有没有好聚好散?
蓝鲸新闻5月18日讯(记者 郝妍)MCN和网红博主间究竟有没有好聚好散?
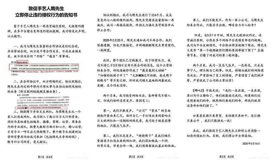
近日,知名美食博主“特厨隋卞”账号解约风波再度发酵,5月16日,特厨隋卞”账号运营方发文开撕隋坡本人,称其新号“特厨隋坡”违反了竞业协议,在多平台发布违约侵权视频。
网红博主也有竞业协议?
“厨子”的出走
从2024年12月开始,账号“特厨隋卞”就开始了漫长的停更。
这个在全网拥有超过400万粉丝的知名美食账号一直都以曾在希尔顿、洲际酒店担任行政主厨的隋坡出镜探店、做菜为主要内容。如今账号无缘无故停更多半是陷入了“解约风波”,果不其然三个月后账号发布一则视频进行解释说明。
幕后团队成员lili代表MCN团队出镜,并表示,自己所在的团队很i,在和隋老师合作到期结束后,一直在讨论账号何去何从。她表示团队一共十几个成员,接下来将延续隋老师的路将这个账号做成开放式平台,邀请更多的烹饪大师来探店做菜。
但从视频发出的3月18日到5月中旬,一直没有“更多的烹饪大师”出现,而大众的熟面孔隋坡大厨则开始在短视频平台营业。
5月1日起,账号“特厨隋坡”开始在各大平台更新视频。

在隋坡“换号重生”后,原本的账号“特厨隋卞”也坐不住了,16日晚连发多则视频。
其中一则名为《敦促手艺人隋先生立即停止违约侵权行为 !》的视频晒出一则告知书,称和隋先生约定在协议到期后,隋先生在规定年限内不得从事与本协议相同或相似的业务(即互联网短视频直播业务),同时表示隋先生并非天生网红,供公司投入了数以百万计的资金包括编导、摄像剪辑、运营等在内的专业团队,所以账号归公司所有无异议。

但后续续约谈判不畅,2025年2月25日后不再合作,但这一正常结束合作的行为被炒作成为了“裁员裁到大动脉”等版本。且5月1日起,隋先生无视协议约定,发布违规视频。同时该账号也发布一些未经剪辑的探店视频,以证明特厨隋卞这个账号经过MCN的精心运营。
博主也有竞业协议?
该事件升级后,《告知书》中的“隋先生在规定年限内不得从事与本协议相同或相似的业务(即互联网短视频直播业务)”引发不小讨论。有网友指出,这是一种“竞业协议”。
对此蓝鲸新闻咨询了北京来硕律师事务所李肖峰律师。李律师表示,竞业限制是指用人单位与知悉其商业秘密的劳动者在劳动合同或保密协议中约定,在劳动合同终止或解除后的一定期限内(不超过2年),劳动者不得到与本单位生产或者经营同类业务的有竞争关系的其他用人单位任职,也不得自己开业生产或者经营与用人单位有竞争关系的同类产品或者业务。
而本案中隋某与MCN不是劳动关系,所以这个属于民事主体直接合作协议,只要双方真实意思表达,不违反法律、行政法规强制性规定、不违背公序良俗,双方都应遵照执行,若一方违反则适应协议中的违约条款。若隋某主张竞业条款无效,需对该条款提出不合法、不合理的理由。民事诉讼中谁主张谁举证。
不过“特厨隋卞”事件虽然影响不小,但依然是“网红与MCN分手”的复现,网红产业发展近十年博主与MCN间的复杂利益分配问题,依然难解。如何正确衡量博主对于IP的价值,以及如何及时调整相关分配不仅关乎着IP的稳定,甚至也影响着整个MCN的命运。

