约20家券商部署DeepSeek,业内称对智能投顾、行研等业务助力较大,误判偏差仍需人工修正

不少券商加入DeepSeek本地部署“大军”,一方面是有利于加快数字化转型,提升服务效率;另一方面,也有出于对数据的安全性和自主可控的考量。

图片来源:视觉中国
蓝鲸新闻2月11日讯(记者 胡劼)近日,国产AI工具DeepSeek火爆全球,凭借出色的语境理解、推理能力和开源特性,吸引了众多券商争相接入和拓展应用。
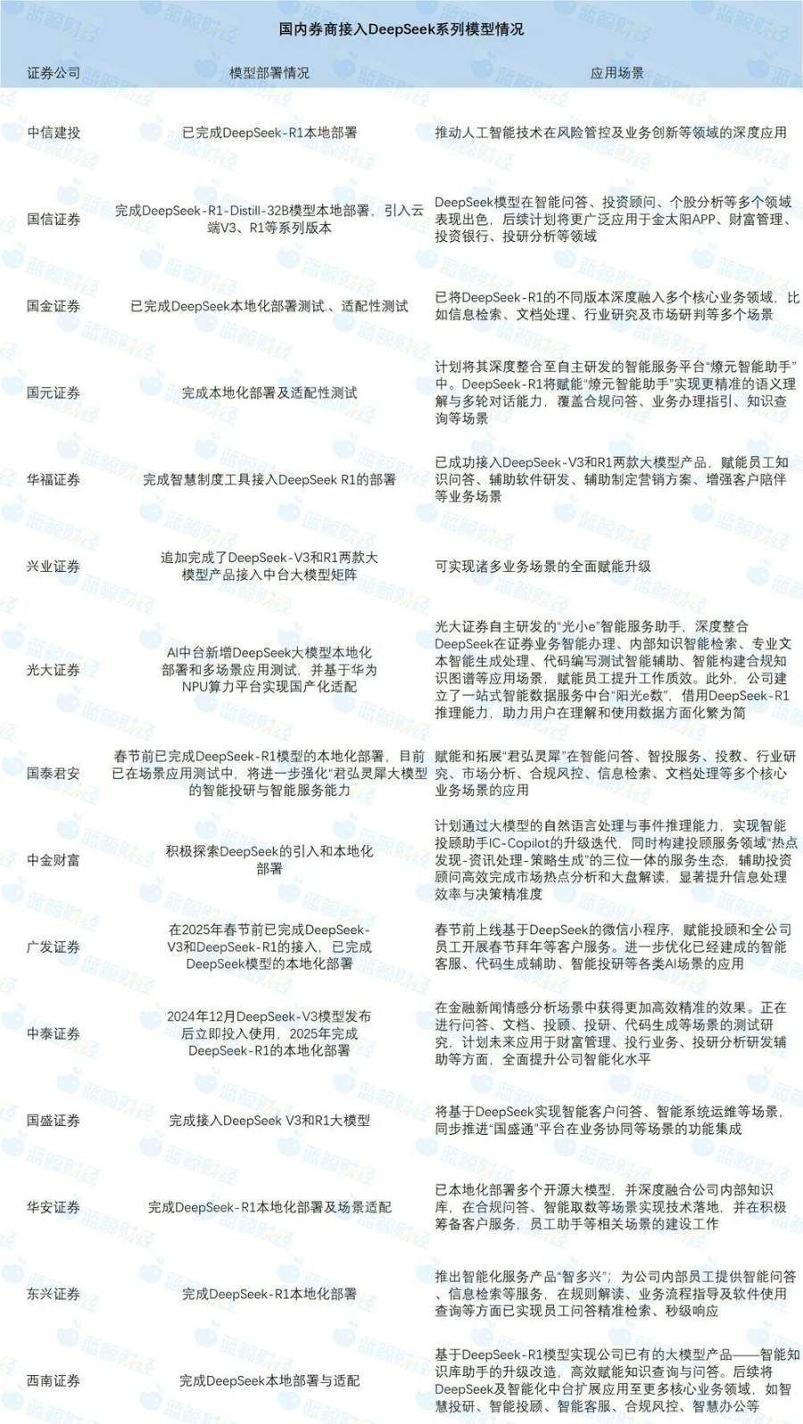
据蓝鲸新闻记者不完全梳理,目前,至少有中信建投证券、国泰君安、中金财富证券等16家券商官宣推进DeepSeek相关版本的接入或本地化部署。从部署的情况来看,DeepSeek可对机构的多项业务进行赋能,覆盖合规问答、业务办理指引、知识查询、投研分析等多个场景,提升信息处理效率与决策精准度。
需关注的是,不少券商加入DeepSeek本地部署“大军”,一方面是有利于加快数字化转型的进程,提升服务效率;另一方面,也有出于对数据的安全性和自主可控的考量。
业内人士提醒,DeepSeek在实际应用中仍存局限性。一方面,大模型对硬件资源的要求较高,部署和维护成本较大,或对部分券商构成一定的经济压力;另一方面,目前大模型在处理复杂、多变的金融市场环境问题时,可能出现误判或偏差,需要人工进行干预和修正。
至少16家券商部署DeepSeek
据蓝鲸新闻记者不完全梳理,目前,至少已有中信建投证券、国泰君安、中金财富证券、国信证券、国金证券、中泰证券、兴业证券、国元证券、华福证券、光大证券、华安证券、广发证券、国盛证券、华西证券、东兴证券、西南证券等16家券商表示已积极推进对DeepSeek-R1或V3等版本的部署。
譬如,广发证券在2025年春节前已完成DeepSeek-V3和DeepSeek-R1的接入。2月10日,广发证券又在机构客户综合服务平台“广发智汇”正式上线DeepSeek客户服务模块,成为业内首家推出此创新服务的券商。据记者了解,新上线DeepSeek服务凭借广发证券算力优势,将助力机构投资者提升投研效率,为其投资决策提供强有力的支持。目前,该服务已免费向广发证券的机构客户开放,并计划逐步扩展至其他客户。
广发证券对记者表示,此举意在通过技术驱动,全面升级客户服务体验,同时引领证券行业数字化转型新潮流,确保金融科技成果惠及更广泛的投资者群体。
中金财富2月8日宣布完成与DeepSeek-R1大模型的深度融合。中金财富相关人士告诉记者,此次技术应用不仅实现了智能投顾助手IC-Copilot的升级迭代,更开创性地构建投顾服务领域“热点发现-资讯处理-策略生成”的三位一体的服务生态,同时也标志着中金财富智能化转型进入深度应用阶段。
在核心业务场景落地方面,中金财富介绍,DeepSeek展现出显著的效率优势。通过大模型的自然语言处理与事件推理能力,可对政策解读、行业研报、上市公司公告等非结构化文本进行自动化解析,辅助投资顾问高效完成市场热点分析和大盘解读,显著提升信息处理效率与决策精准度。“单日处理量突破万份文档,较传统人工处理效率提升90%。”
在春节后第一天,国信证券完成了DeepSeek-R1-Distill-32B模型的本地部署,并引入了云端的V3、R1等系列版本。国信证券表示,公司在多个业务场景中对其进行了初步验证,结果显示,DeepSeek模型在智能问答、投资顾问、个股分析等多个领域表现出色,对比上一代开源模型,展现出了更大的业务融合潜力,后续计划将更广泛应用于金太阳APP、财富管理、投资银行、投研分析等核心的证券业务领域。
中信建投则在春节期间完成了对DeepSeek-R1本地部署。中信建投有关负责人表示,公司早在2024年上半年业内率先接入DeepSeek大模型,推动人工智能技术在风险管控及业务创新等领域的深度应用。尤其是在风控领域,该系统充分发挥了DeepSeek语义理解能力,构建起全天候7×24小时的舆情监测网络,将新闻响应时效缩短至分钟级。
此外,国泰君安、华安证券、东兴证券、中泰证券也都完成了对DeepSeek-R1的本地化部署;华福证券完成了智慧制度工具接入DeepSeek R1的部署,兴业证券完成了DeepSeek-V3和R1两款大模型产品接入中台大模型矩阵;国盛证券完成DeepSeek V3和R1大模型的接入。

图片来源:蓝鲸新闻制图
从上述券商的部署情况来看,DeepSeek可对机构的多项业务进行赋能,基本可以覆盖合规问答、业务办理指引、知识查询、投研分析等多个场景,提升信息处理的效率与决策精准度。
本地部署利于数据安全和自主可控
值得关注的是,不少券商纷纷加入DeepSeek本地部署“大军”,一方面是其有利于加快数字化转型的进程,提升服务效率;另一方面,也有出于对数据的安全性和自主可控的考量。
“在当前的金融市场,数据处理和分析至关重要,DeepSeek可以快速处理海量的数据,提供更精准的市场分析预测。而且它在全球范围内爆火出圈,已经证明了其技术的先进性和可靠性,在其他行业都有成功的应用案例,券商自然也不愿意错过这个可能带来巨大竞争优势的机会。”盘古智库高级研究员余丰慧在接受记者采访时指出。
“DeepSeek具备对海量数据的分析与筛选能力,有效提升分析师的工作效率,为客户提供更为精准的产品推荐,在经营中还可以用于加强成本管理,接入DeepSeek对证券业的多项业务都会有比较大帮助。”万联证券投资顾问屈放表示。
此外,由于金融行业的特殊性,数据的安全性要求往往高于其他行业,本地部署相对更为安全。“DeepSeek的本地化部署降低了券商对外部技术供应商的依赖,增强了业务的安全性和自主可控性。” 中国信息协会常务理事、国研新经济研究院创始院长朱克力对蓝鲸新闻记者表示。
国泰君安在研报中表示,监管出台了如《银行保险机构数据安全管理办法》、《金融数据安全数据安全分级指南》等规定,对于金融数据的安全性有较为严格的要求。金融企业在执行过程中为严格遵守相关规定,一般选择将数据存放在本地。“DeepSeek-R1发布后,金融企业用相对较低的成本即可在本地部署一流能力的大模型,可以将本地数据与大模型结合,打造企业专有模型,更有针对性赋能各个场景,本地部署大模型或将成为金融企业的普遍选择。”
现阶段来看,DeepSeek在证券业的应用层面,对信息检索、智能投顾、行业研究等业务的帮助较大。
朱克力认为,在信息检索方面,DeepSeek能够快速准确地从海量数据中提取有价值的信息,提高券商的决策效率。智能投顾领域,DeepSeek能够基于用户画像和市场数据,提供个性化的投资建议,增强用户体验。行业研究方面,DeepSeek能够辅助分析师快速解读政策、研报等非结构化文本,提升研究效率和精准度。这些业务都是券商的核心竞争力所在,因此DeepSeek的应用将对其产生深远影响。
不过,业内人士普遍认为,DeepSeek的发展当前仍处于初级阶段,在应用上还存在一些局限性。朱克力进一步指出,一方面,大模型对硬件资源的要求较高,部署和维护成本较大,这对于部分券商来说可能构成一定的经济压力。另一方面,大模型在处理复杂、多变的金融市场环境问题时,仍可能出现误判或偏差,需要人工进行干预和修正。
香颂资本董事沈萌对记者表示,DeepSeek在AI大模型领域具有一定的竞争优势,不过,他也提醒道,“虽然大模型基于大数据的整合分析能力优于人力,但是目前AI远没有民众想象的那么强大。” (蓝鲸新闻 胡劼 hujie@lanjinger.com)

