
连日来,多所高校陆续公布了2025年艺术类本科招生简章,明确了各校艺术类本科校考招生专业及报名、考试时间。据了解,2025年,仅有36所高校的部分艺术类专业开展校考,校考规模进一步压缩。按照要求,考生的省级统考成绩合格方可获得相关高校的校考资格。
中国传媒大学
招生计划:

报名安排:
考生须在2025年1月3日20:00—2025 年1月15日18:00登录中国传媒大学本科招生网或“中国传媒大学本招”微信公众号“网上报名”模块,完成报名。每位考生最多可报考三个专业(含招考方向)。
考试安排:
艺术类本科校考专业招生考试分为初试、复试和三试。初试合格的考生方可参加复试,复试合格的考生方可参加三试。
初试考试方式为线上考试,时间为2025年1月16日19:00—20:40。考试内容为文化素养基础测试,包括文学、历史、哲学。
复试考试方式为线上考试,包括录制视频、提交作品、实时考试等。时间为2025年1月23日—1月26日。
三试考试包括文化素养复测和专业能力测试两部分,考试方式均为线下考试。时间初步定为2025年2月中下旬。

北京电影学院
招生计划:

报名安排:
2025年1月6日上午9:00 起至2025年1月16日上午 9:00止,通过【北京电影学院艺术类校考招生系统】报名。考试时间不冲突以及专业(含招考方向)间未做兼报限制说明的可选择兼报,但最多只能兼报3个专业(含招考方向)。声音学院各专业(含招考方向)之间不允许兼报。
考试安排:
线上考试平台确认考试、考前准备(人脸验证、阅读考试须知、填写考试承诺书、设备检测等)、考前练习等功能,将于 2025年2月10日中午12:00 开放。线上考试平台开放后,考生可査询到报考专业对应的线上考试。

上海戏剧学院
招生计划:

报名安排:
2025年1月3日9:00至2025年1月10日13:00,考试使用“小艺帮”APP平台进行报名。每位考生限报2个艺术类校考专业(招考方向),其中戏剧影视美术设计、绘画2个美术类专业限报1个,不得兼报。
考试安排:
艺术类校考各专业(招考方向)除终试为现场考试外,均为线上考试,线上考试阶段,考生须在规定的时间段内登录线上考试平台(小艺帮APP)进行注册、身份认证、实人认证、考前练习、模拟考试和正式考试。


浙江传媒学院
招生计划:

报名安排:
初试网上报名、缴费时间:2025年1月3日—1月9日。每位考生最多可填报2个专业(含招考方向)。网上报名、缴费通过“小艺帮”APP进行。
考试安排:
艺术类本科校考专业考试分为初试和复试,初试合格的考生方有资格参加复试。



中央美术学院
招生计划:

报名安排:
2025年1月2日—2025年1月5日 通过【央美招生】微信公众号进行报名。美术学、美术学(中外合作办学)专业可以兼报,其他专业间不得兼报。
考试安排:
美术学类(造型艺术)、中国画、书法学、美术学类(实验与科技)、设计学类(艺术设计)、艺术设计学、设计学类(城市艺术设计)、文物保护与修复专业考试分为线上考试和现场考试。线上考试评定成绩仅分为合格或不合格。线上考试成绩合格的考生方可参加现场考试。
美术学(中外合作办学)专业仅组织线上考试,《美术鉴赏》按百分制评定成绩、《综合素质考核》按五十分制评定成绩。
建筑学、美术学专业报名考生直接参加现场考试。
线上考试日期:2025年1月11日。
现场考试日期:2025年2月22日。

中国美术学院
招生计划:

报名安排:
2024年12月30日至2025年1月4日20:00考生登录中国美术学院招生网报名。
考生可在初试报名类别“中国画”、“书法学”、“美术与设计类”中选择一类报名。其中:“书法学”、“美术与设计类”参加初试,“中国画”专业初试报名后直接进入复试。
“书法学”专业初试合格考生按书法学专业报名复试;“美术与设计类”初试合格考生只可从“美术学类”、“设计学类”、“戏剧与影视学类”、中选择一个招考专业(类)报名复试,“中国画”专业初试报名考生直接参加中国画专业复试。各招考专业(类)不得兼报。
考试安排:
初试为网络远程考试,时间为2025年1月10日至2025年1月11日。复试为现场考试,时间为2025年2月19日至2月20日。

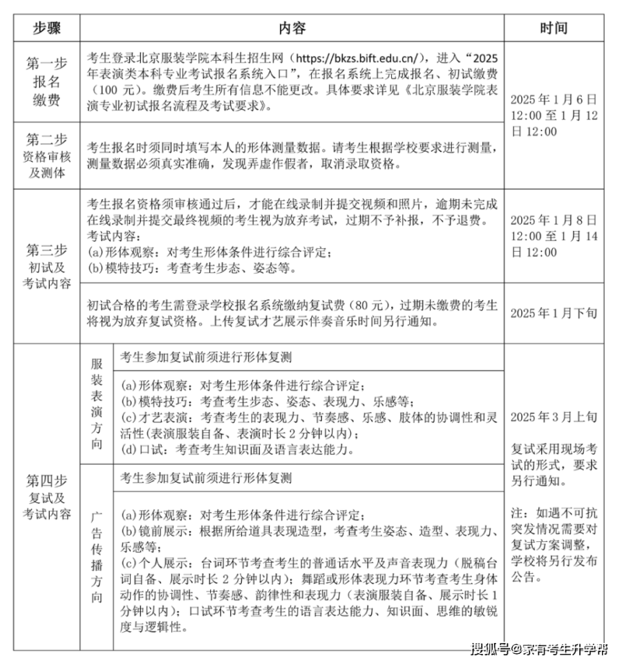
北京服装学院
招生计划:

报名安排:
美术与设计类校考的专业为服装与服饰设计、数字媒体艺术、视觉传达设计,专业兼报,校考合格证通用。校考采取线上初试加线下复试的形式。2025年1月6日12:00至2025年1月12日15:00,考生登录北京服装学院本科生招生网,进入“2025年美术与设计类考试报名入口”按要求完成线上初试报名。
表演类校考的专业为表演(服装表演)、表演(广告传播),考生只能在以上专业方向中选择1个报考。2025年1月6日12:00至1月12日12:00,考生登录北京服装学院本科生招生网,进入“2025年表演类本科专业考试报名系统入口”报名。
考试安排:
美术与设计类线上初试时间为2025年1月16日上午。初试结果拟于2025年1月底左右公布。初试结果分为“合格”与“不合格”。“合格”考生方可参加美术与设计类专业线下复试。线下复试时间为2025年2月21日全天。
表演类:


中央音乐学院
招生计划:


报名安排:
2025年1月3日—2025年1月10日中午12:00通过中央音乐学院本科招生系统报名。
考试安排:
专业考试采取线上、线下相结合的方式进行。其中,声乐歌剧系初试一轮以提交视频的方式进行,声乐歌剧系后续轮次的考试以现场考试方式进行。
作曲系、指挥系、音乐学系、音乐教育学院、钢琴系、管弦系、民乐系、提琴制作研究中心、音乐人工智能与音乐信息科技系各招考方向所有考试均以现场考试方式进行。
声乐歌剧系初试一轮上传视频时间为2025年1月3日—2025年1月10日中午12:00。现场考试时间为2月中下旬。

中国音乐学院
招生计划:

报名安排:
网上报名时间:2025年1月3日—2025年1月8日20:00。考生只能填报一个招考方向。
考试安排:
一试线上考试提交视频时间为2025年1月11日—2025年1月15日16:00 。二、三试现场考试时间为2月中上旬。

艺考小百科
哪些专业需要参加专业考试?
音乐类、舞蹈类、表(导)演类、播音与主持类、美术与设计类、书法类、戏曲类等,有关高校也可根据人才培养实际不对考生专业考试成绩提出要求。
哪些专业不需要参加专业考试?
艺术史论、艺术管理、非物质文化遗产保护、戏剧学、电影学、戏剧影视文学、广播电视编导、影视技术等艺术类专业。
统考和校考有什么不同?
艺术类专业考试包括省级统考(含省际联考)和高校校考。
省级统考由省级招生考试机构独立或联合组织实施,各省(区、市)省级统考包括音乐类、舞蹈类、表(导)演类、播音与主持类、美术与设计类、书法类等科类。其成绩适用于使用省统考成绩录取的院校(专业),以及要求专业省统考成绩和院校校考成绩“双合格”的院校(专业)。省统考的考试科目、分值、形式以本省当年公布的政策为准。
高校校考由招生院校组织实施,其成绩只适用相关校考合格院校(专业)。
哪些高校可以组织专业校考?
可以组织专业校考的高校须经教育部批准。对于经教育部批准可组织专业校考的部分高校的艺术类专业,按教育部当年有关规定和本校招生章程,面向省级统考成绩合格生源组织实施专业校考。其他院校艺术类专业不再单独组织专业校考,使用省统考成绩作为艺术专业考试成绩。
艺术类专业采取什么样的招生录取办法?
艺术类专业实行以统一高考为基础、省级统考为主体,依据高考文化成绩、专业考试成绩,参考学生综合素质评价的招生录取模式。分为四类情况:
(1)对于不使用专业考试成绩的专业,直接依据考生高考文化课成绩、参考考生综合素质评价,择优录取。
(2)对于使用省级统考成绩作为专业考试成绩的专业,在考生高考文化课成绩和省级统考成绩均达到所在省(区、市)艺术类专业录取控制分数线基础上,依据考生高考文化课成绩和省级统考成绩按比例合成的综合成绩择优录取,其中高考文化课成绩所占比例原则上不低于50%,具体投档录取办法由各省(区、市)确定。
各省(区、市)应根据不同艺术专业人才选拔培养需求,因地制宜、分类划定、稳步提高艺术类各专业高考文化课成绩录取控制分数线。其中,艺术类本科专业高考文化课录取控制分数线,原则上不低于本科第二批次录取控制分数线的75%;在仅保留一个普通本科批次的省份,原则上不低于合并后本科批次录取控制分数线的75%;舞蹈类和戏曲类专业、表(导)演类的表演专业、音乐类的音乐表演专业可适当降低要求。艺术类高职(专科)专业高考文化课录取控制分数线不低于普通高职(专科)录取控制分数线的70%。录取期间,各省(区、市)不得为了完成招生计划而降低高考文化课成绩录取要求。
(3)少数组织校考的高校艺术类专业,在考生高考文化课成绩达到所在省(区、市)普通类专业本科批次录取控制分数线、省级统考成绩合格且达到学校划定的成绩要求基础上,依据考生志愿和校考成绩择优录取。鼓励校考高校结合专业培养要求,进一步提高考生高考文化课成绩录取要求。对于在相关专业领域具有突出才能和表现的考生,高校可探索高考文化课成绩破格录取,具体办法由招生高校提前向社会公布。
(4)对于实行省际联考的高校戏曲类专业,使用省际联考成绩作为考生专业考试成绩。在考生高考文化课成绩达到所在省(区、市)戏曲类专业高考文化课录取控制分数线基础上,依据考生志愿和省际联考成绩择优录取。

