新高考到底“新”在哪?2025年家长重点关注两点!
01、什么是单列专业?
很多家长不明白院校+专业组到底是什么意思?其实,只要大家弄清楚了老高考中的单列专业,立马就能搞明白这个问题。
在老高考中,有一个非常重要的招生计划,就是单列专业。那么,什么是单列专业?
单列专业,大家可以理解成是单独列出来进行招生的专业,是为了和普通类专业进行区分,常见的单列专业有高收费、中外合作办学、特殊专业(护理、农林矿等)。

跟大家举个例子,这是郑州大学2024理科年在河南的招生录取情况,郑州大学在河南一共有6个招生类型,其中表格中序号为1的是普通类专业,其余的5个都可以看成是单列专业。
序号2是郑州大学临床医学5+3单列专业,里面只有临床医学5+3、儿科学5+3两个专业;
序号3和序号4是郑州大学中外合作办学单列,原来这两个专业是放在一起进行招生的,今年把他们分成了两个专业,序号3里面有电子信息工程、通信工程、计算机科学与技术一共3个专业,学费是2.8万元一年;序号4里面有经济学、机械工程、材料科学与工程、土木工程共4个专业,学费是1.8万元一年。
序号5是护理单列专业,里面只有护理学1一个专业;
序号6是郑州大学惠灵顿学院,也是中外合作办学,有建筑学、风景园林、工业设计3个专业,学费是4.2万元一年。
序号2、3、4、5、6院校代码下面的单列专业都是有一定特殊性的,要么是中外合作办学高收费,要么是特殊的护理专业,开设这么多招生代码就是为了和序号1进行区分。
02、单列专业的特点
咱们还是以郑州大学2024年理科的招生录取为例,这6个序号对应的院校代码是相互独立的,在报考的时候就相当于是6个不同的学校了,他们之间相互独立,单独招生,单独录取,并且不会互相调剂。
所以,在老高考的时候,如果一个学校的单列专业里面全部都是比较不错的专业,大家报考的热度还是很高的,因为很安全,不存在专业调剂的风险。
03、新高考专业组就相当于老高考中的单列专业
新高考是“院校+专业组”的报考形式,院校+专业组,其实就是学校把全部专业分成了若干个单列专业,一个学校不同的专业组,可能是选科要求不同,也可能是专业设置不同,这个就要看学校自己是怎么设置的了。
咱们再举个例子,看看中山大学在老高考省份、新高考省份是如何设置招生专业的。
2024年,中山大学在河南理科一本共有12个专业招生,这12个专业就是一个整体,全部在一个院校代码下面;如果某理科考生投档到了中山大学,又同意专业调剂,那么该考生录取的肯定就是这12个专业里面的一个。

而中山大学在新高考省份的招生计划是这样设置的:

1、物理专业组203,选考科目不限,这个专业组下面的专业,就是之前大家常说的文理兼收专业;
2、其余的专业组,都要求再选化学,但是根据专业性质不同,又分成了6个专业组,考生可以根据自己的情况,看看想报考哪个专业组,可以报考中山大学一个专业组,也可以报考多个专业组,一个专业组算一个志愿。
这样一比较,大家就能发现:中山大学就是把所有专业分成了不同的专业组,一个专业组就相当于咱们上面讲的单列专业,各个专业组直接相互独立,单独招生,单独录取,且不会互相调剂,如果调剂的话,也只会在考生录取的专业组内进行调剂。
像中山大学,这样设置专业组是非常人性化的,每个专业组里面的专业是很干净的,比如205是数学、物理、统计这样的基础专业,206专业组是医学专业,218是电子信息类专业,219是计算机相关专业。考生可以放心大胆地报考,不用担心专业调剂的问题。
但是,并不是所有的学校都是按照这样的规律来设置专业组的,所以在最终报考的时候,要仔细研究各个院校专业组的设置情况。
比如说,武汉大学在广东的普通专业共设置了5个专业组,但是203这个专业组下面一共有26个专业,而且专业直接的跨度非常大,有计算机、电子信息、数学、物理、化学,还有土木工程这样的专业,如果孩子的分数不是特别有优势,极有可能被调剂到不理想的专业。
04、新高考报考要注意的事项
对咱们第一年实行新高考的省份家长来说,最麻烦的地方有两个:
1、每个学校的专业组设置不同,有的学校非常不错,把相近专业放在一个专业组里面,学生可以放心报考,不用担心专业调剂的问题;而有的学校,专业组设置不太人性化,一个专业组里面还是有杂七杂八的专业,专业调剂的风险比较大,所以,到时候一定要多研究学校在咱们河南的招生计划,以及专业组设置情况
2、因为是第一年新高考,有些学校往年的录取分数可以参考,但是有些学校的录取分数可能就失去了参考价值,这可能是困扰大家的最大问题。关于录取分数该如何参考,下一篇文章再给大家详细讲解。
2025年河南新高考!看这一篇就够了!选科模式利弊分析!附对应专业一览表
随着新高考改革的浪潮席卷全国,第三批八省市勇立潮头,率先采纳了“3+1+2”这一创新选科模式,标志着我国高考制度向更加灵活、个性化的方向迈进。至此,全国范围内已有14个省市搭乘上了高考综合改革的快车,共同绘制着教育公平与质量并进的宏伟蓝图。
在这12种科目的排列组合中,每一种选择都如同铺设了一条通往不同未来的道路,既充满了无限可能,也暗藏着挑战与考验。对于即将踏上新高一征程的学生及其家长而言,这无疑是一场既激动人心又需谨慎行事的抉择。它不仅关乎孩子高中三年的学习体验与成长轨迹,更是直接牵引着他们步入大学乃至职业生涯的难易程度与方向。

从选科的角度上说,今年是十分特别的一年。一方面,2021年新的选科《指引》发布,绝大多数理工农医类专业要求“物化绑定”。今年,首批采用新选科政策的同学高考结束,有人因科学选科而任选热门专业,有人因没选化学而陷入被动与纠结,很多高分同学,因为选科原因,甚至需要参加征集志愿。那么同学们该如何吸取经验和教训呢?
另一方面,高校本科招生目录今年有显著调整,24个新专业开启本科招生,那么同学们选哪几科才有资格报考这些专业呢?
今天为大家详细解读“3+1+2”新高考12种选科组合的优劣势、各组合可报哪些专业及科学选科的策略
“3+1+2”新高考如何选科?
新高考“3+1+2”由语文、数学、外语(含英语、俄语、日语、德语、法语、西班牙语)统一高考科目和3门普通高中学业水平选择性考试科目(含1门首选科目和2门再选科目)组成,满分为750分。不分文理科。

“3+1+2”新高考有12种选科组合供考生选择。科学合理确定选择性考试科目主要是要结合自身兴趣特长和优势、高校招生专业选考科目要求和普通高中办学条件进行选择。
那么,“3+1+2”新高考12种选科组合的利弊有哪些?一张表格一目了然

12种选科组合对应大学专业
今年,教育部发布了新的本科招生专业目录,24个新专业进入目录之中。
24个新专业中,14个要求选考物理+化学,占比达58%,热门专业也多集中在这个选科组合中。

注:以上选科根据相关院校招生情况整理,仅供参考
除这24个新专业外,其他专业选科要求情况如下:

04、以院校专业组为单位填报志愿
新高考模式下,考生以院校专业组为单位填报志愿,一个院校专业组即为一个独立的志愿。
考生根据自己所选的选择性考试科目填报相应的专业组志愿,专业组内可能是一个专业,也可能是多个专业,考生按专业组投档后,符合条件的,可在该专业组内进行专业调剂。
05、高校怎么录取?
“两依据,一参考”
招生院校依据考生的语文、数学、外语3门统一高考成绩和3门普通高中学业水平选择性考试成绩(含1门首选科目成绩和2门再选科目成绩),参考综合素质评价,采用“院校专业组”方式实行平行志愿录取。

普通高等学校招生按物理科目组合、历史科目组合两类分列招生计划、分别划线、分别投档。
自2025年起,除提前批次外,分本、专科两个批次录取。
单科特性解读
选考科目与学科本身的特性是分不开的,下面大致列举各学科学习难度及选科情况,供考生做选科参考。
物理
物理学科相对来说难度较高,知识之间联系紧密,注重逻辑思维的培养,涉及的场景与实际生活比较贴近,对现在和将来的理科学习都很重要。
生物
生物的整体难度在数理化生中最低,更易学习,性价比较高。它注重基础知识的考察以及信息的提取能力。就近几年来说,我国生物技术突飞猛进,学科社会价值越来越高,未来前景很好,也是理科能力较弱的考生首要考虑的科目。
化学
化学是以实验为基础的学科,难度低于数理,高于生物,要求考生拥有较高的识记能力的同时还要充分理解。这个学科有助于锻炼考生的发散思维,有助于在今后繁杂工作中分析解决问题。
历史
历史是纯文科的科目,知识面要求广,但相较地理、政治等文科科目更容易理解,拿分比较简单。由于是首选科目之一,很多物理弱的同学都会选择这个科目。
地理
地理科目文理兼备,学习难度低于理化生,背诵内容少于历史政治,考题客观但答案明确,相对比较容易拿高分。对于选择物理的偏理科生而言,大部分人会选择偏理科的地理,显然要比政治容易的多。
政治
政治学科记忆内容多且与时俱进、贴近生活。也正因为这样,它每年试题变化大,所学内容和考试内容会有差距,而且考试内容教材上有可能没有,所以得高分不容易,而且关键是没有把握,浮动可能会较大。导致选考的人数相对较少。但政治是大学考研必修科目,如果高中未选考,造成长时间的知识断档,对今后的考研之路是有一定影响的。

12种选科组合分析
首选科目为物理的6个组合特点
物理组特点
①主要以报考理工科专业为主,文科类专业相对较少;
②物理组可报的专业范围一般都很大。没有明确的专业方向、对物理学科不讨厌的话,物理组是不错的选择;
③一般来说,物理组在高校招录人数多,高中开设的班级也多一些。
高考选科
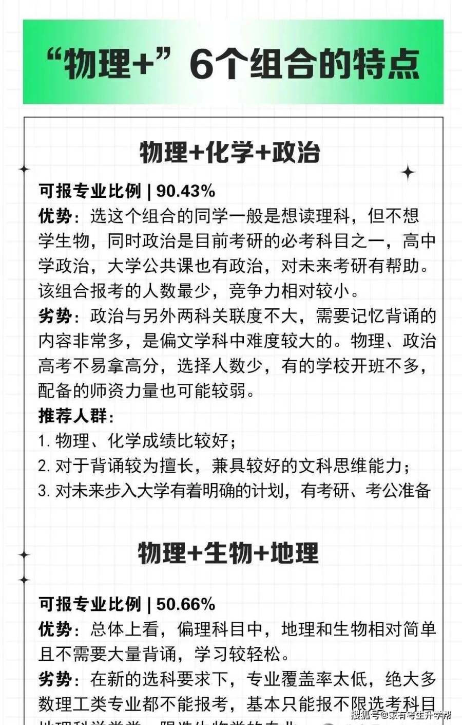
1 物理-化学-政治
物理-化学-政治组合为两理一文的组合,是最新选科指引下的王牌组合,专业覆盖率最高,专业选择面最广;在提前批报考中亦有较大优势。从学习特点上说物理、化学更多倾向理解和思考,政治学科记忆量大但也需要比较强的理解能力,整体是一个思考型的偏理组合。
优势
1.专业不受限制。
选择了物理和化学,就不用担心专业选择了,因为几乎所有的理工科专业,都要求必选物理,必选物理和化学或者物理、化学和生物三选一,而文史类专业多数都不限制选科。当然,选择这个组合,报文史类的专业的可能性很小,基本上所有专业都是可以选择的。
2.赋分更有优势。
选择政治的学生,成绩较一般的占多数,如果在政治学科方面有绝对的优势,很容易赋分更高。
3.考研和考公务员的需要。
大学政治是必修的公共课,而且在考研和考公务员时,政治都是必考科目,高中政治学好了,对以后肯定有帮助。另外,结合《普通高校本科招生专业选考科目要求指引(通用版)》中的选科要求,未来报考军事院校、公安、司法警官类院校,政治可能会成为必选科目。
劣势
1.学科难度较高。
一方面是“物理+化学”组合的高难度,加之政治科目中大量的“背诵+理解+拓展应用”的知识点,使这个组合难度飙升。
2.政治学科变化较大,考高分难。
政治学科因为涉及大量时政内容,所学的可能和要考的内容就会有差距,而教材上又可能没有,所以得高分不容易,关键是没有把握,浮动可能会较大。
3.整体关联度小,学习跨度大。
组合中的三门学科各有侧重:物理需要空间想象、逻辑推理与实验能力;化学需要的是分析推理及实验的能力,但由于知识体系的因素,还需要进行大量的记忆;而政治又需要良好的记忆、思辨与评判能力。这样学科关联度不大,学习时很难起到相互促进的效果。
4.学校编班的影响。
如果选择这个组合的人数少,学校就会不开设这个组合,或者实行走班,比如物化地和物化政的学生在一个班,然后上地理课时,选择政治的去上政治课,这样的走班模式,多少会对学生的学习产生冲击。
适合的考生类型
1.理科优势较大,且有较强的自信心的考生;
2.具备文理科的素养,综合素质较为均衡的考生;
3.政治科目突出,文理科思维可以自由切换的考生;
4.对未来步入大学有着明确的目标,有考研打算,或者有意向将来从事公务员这类职业的考生。
专业覆盖情况
物理+化学+政治可报专业大类较多,可选专业覆盖率达99%左右,比如政法类专业、工科类的热门专业以及经管类的专业几乎都能选。除法学门类下的民族学类专业以外,其他所有本科专业未来都可报考。
可选专业列举:法学、教育学类、化学、海洋科学、材料科学、制药、地质学、农学、医学、数学、物理学、地质学、生物学、统计学、工学(如机械、水利、计算机、矿业类、建筑类等)、医学、管理科学与工程、哲学、经济学、管理学、体育类、艺术类、新闻传播等。
限选专业:历史学、汉语言文学等人文科学类的学科;英语、法语等部分小语种专业;舞蹈等艺术类专业(仅针对大部分重点大学情况做以上说明,这个学科组合专业限报情况相对比较少)。
点击屏幕查看大图


高考选科
2 物理-化学-地理
物理-化学-地理组合专业覆盖面也较广,可报考专业门类多,理科、工科类的热门专业都可以报考,此外经济类、管理类、农学类、医学也在选择之列。三门科目中地理虽然一直被划为文科系列,但是学习偏向“少背诵,多理解”的理科特点,所以该组合的学科之间有一定的关联度,偏理科学习思维。定位为理科偏思考的组合。
优势
1.专业覆盖率高。
该组合专业覆盖率高达95%左右,考生可选择专业面广,除限制必选科目的专业外,该组合适用于理学、工学、经济学以及部分文学专业。
2.学科关联度高。
地理科目的研究学习离不开物理基础,此外物理、化学、地理三门科目与数学学科中一些通用理科思维以及计算等都是互通的,学科学习关联度高,不会有科目之间的割裂感。
3.得高分概率高。
对于成绩优秀但是又不是顶尖的学生,可以通过选择物理、化学、地理的组合,提高排名,一定程度上避免与顶尖学霸的正面竞争。
4.学习有一定调剂性,不至于太枯燥。
物理、化学、地理科目组合,学习过程中可以互相调剂,避免沉溺在枯燥的刷题中。
劣势
1.难度大。
理科学习难度较大,特别是物理学科,化学和地理虽然相对简单,但是偏向理科思维考查,考生拿高分也不是易事。
2.竞争压力大。
选择该组合的考生,一方面物理、化学要与顶尖学霸竞争赋分,另一方面地理科目选考人数较多,整体竞争压力较大。
3.目标专业选择可能受限。
地理科目对于计划学习工科和医学类的考生帮助不大,在专业的选择上会受到一定的限制。
适合的考生类型
1.逻辑思维严谨,善于总结思考;
2.偏爱动手实验,且理科优势明显;
3.记忆力尚可,不排斥背诵;
4.喜欢研究开发性工作,生涯规划偏向于科研技术型;
5.一般目标基于“985”“211”高层次院校,成绩次顶尖的考生群体。
专业覆盖情况
物化地组合的情况与物化生组合极为相似,大学可选的专业也有很多,专业覆盖率高达95%左右。
可选专业列举:地理科学、测绘、地质学、电气工程及其自动化、飞行器动力工程、土木工程、数学、物理学、生物学、统计学、农学、工学(如机械、水利、计算机、矿业类、建筑类等)、医学、管理科学与工程、化学、海洋科学、材料科学、制药、哲学、经济学、管理学、艺术类、新闻传播。
限选专业:法学门类下的政治学类、民族学类、马克思主义理论类、公安学类等。
高考选科
3 物理-化学-生物
物理-化学-生物组合学科关联度大,理科优势显著,在新高考模式下依然保持热度,但竞争较大。
优势
1.专业选择面广。
物化生组合专业覆盖面很广,但哲学类、历史学类专业不可报考。
2.学科之间关联紧密。
学科之间关联极大,除了三科之间的关联,还与数学的一些通用的理科思维以及计算能力等都是互相印证、互相促进的。
3.记忆内容较少,理解的内容较多。
物化生三个科目偏重于理解能力和逻辑思维能力的考查,一般记忆的内容很少。
劣势
1.学习起来难度大。
尤其是物理学科难度较大,想得高分不容易。
2.选科人数多且优生多,竞争尤为激烈。
物理、化学是理科学霸的首选科目,竞争会异常激烈。同时这个组合都是偏理科学生最喜欢选择的组合之一,人数多,高考竞争压力大。
适合的考生类型
1.理科的逻辑思维能力大幅度优于文科水平。
2.目标基于“985”“211”工程类院校的学生们。
3.大学不考虑学习哲学、历史类专业
专业覆盖情况
物化生组合的可选专业较多,专业覆盖率达95%左右,不能选择的专业基本为哲学类、历史类专业。除此之外,其他绝大多数专业,该选科组合的学生未来都可报考。
可选专业列举:工科类的热门专业、计算机类、经管类、医学类、力学类、机械工程类、电力类、临床医学、热能与动力工程
限选专业:由于法学门类下的政治学类、民族学类、马克思主义理论类、公安学类等,要求再选科目中必须有政治,因此该选考科目组合不能报考以上专业类。
提示:如果家长不打算让孩子未来报考公安警校的话,考虑学科的相关性,选择物化生以及物化地的组合,都要比物化政更科学。
高考选科
4 物理-政治-生物
物理-政治-生物组合为理科中带文的组合,物理+生物+政治组合为理科中带文的组合。从学习特点上来说,物理注重理解和思考,政治侧重背诵和理解,生物知识也有许多需要记忆的知识,整个组合更多偏向思考型特点。其专业覆盖面有所下降,但经济类、管理类、农学类、医学等专业仍选择之列。
优势
1.组合难易结合,有利于减轻考生学习负担。
生物和政治都属于记背学科,对考生要求并不高,只需要考生认真学习记背。物生政三门学科难易结合,有利于考生劳逸结合,减轻学习压力。
2.生物学科难度相对较弱。
大部分选择物理学科的考生将来都想报考理工类专业,但各大高校大部分理工类专业不仅要求考生首选科目必须为物理,再选科目对化学、生物也有所要求。对于部分学习比较吃力的同学来说,生物对比化学难度低,相应地选择生物会更适合。
3.学科实用性强。
物理、生物这两门学科对未来进入大学理工类的专业学习有利,而政治是未来考研、考公务员的必考科目,为考生未来的发展奠定了基础。
劣势
1.学习存在一定难度。
虽然物生政组合的学习难度较物化生组合有所降低,但是物理依然是大多数人需要攻克的难关,在学习上还是有一定的难度。政治科目也属于得高分较难的科目。
2.部分专业选择受限。
如要求化学的化工、制药类专业和部分高校医学专业因选科要求限制不能报考等。比如制药专业要求学生必选化学和生物。另外,对于一些知名院校的热门理工专业,也会要求学生必选“物理+化学”组合,而如果选择文科类专业,有些专业又会要求选择历史。
适合的考生类型
1.偏向理科思维,逻辑思维较强;
2.目标理工院校,擅长物理,但成绩中等;
3.有一定的理解记忆能力,擅长背诵并且有较好的文科思维;
4.希望考公务员或老师,或者计划未来继续考研深造。
专业覆盖情况
专业覆盖率在52%左右。
可选专业列举:法学、教育学类、数学、物理学、地质学、生物学、统计学、工学、医学、管理科学与工程、心理学、农学、医学、哲学、经济学、管理学、体育类、艺术类、新闻传播等。
限选专业:汉语言文学、历史学类等。
高考选科
5 物理-生物-地理
物理-生物-地理的组合三个科目之间关联度较高,整体注重逻辑思维的培养;化学成绩不佳的同学可以重点考虑。
优势
1.利于学习时间分配。
物生地组合中物理需要大量刷题,生物重课本知识,地理的理解性内容较多,理解和背诵相结合,有利于考生在学习中劳逸结合。
2.学科组合延续性好。
三个学科都需要利用理科思维,对考生进入大学以后的学习有利。
劣势
1.学习有一定难度。
物生地组合需要考生理科思维较好,逻辑思维强,在学习上有一定难度。
2.部分专业受到限制。
要求化学的化学、化工、制药类专业及部分高校医学专业和要求政治的思想政治教育等专业不能报考。
3.赋分影响。
从目前选科数据来看,生物、地理选科人数较多,成绩居于中等的考生赋分不占优势。
适合的考生类型
1.理科思维较好,逻辑思维强的考生;
2.有往医科方向深造想法的考生;
3.化学单科成绩不占优势或对化学不感兴趣的考生;
4.目标理工类专业,综合成绩在中上游的考生。
专业覆盖情况
因新选科要求对理工农医四大门类基本限选物理、化学的影响,物生地选科组合的专业覆盖率不太理想,可选专业为47%左右。
可选专业列举:部分理科类专业,部分医学、生物相关的专业,水利水电、测绘类专业或可选择。
限选专业:思想政治教育、民族学、外国语言文学等。
点击屏幕查看大图
高考选科
6 物理-政治-地理
物理-政治-地理组合可总结为组合是“最难理科”+“2个文科”,最具学科思维挑战,但政治和地理都在学习上偏记忆和理解,整体来看物政地组合是兼具理解和记忆的偏文组合。 从往年情况来看,学习难度大,选择人数较少。
优势
1、文理科发展比较均衡,方便大学衔接。
组合中既有锻炼逻辑思维的理科,又加入了需要大量记忆和归纳总结的文科,不论将来选择什么专业,在大学学习基本不会出现断层的情况。
2、政治学科颇具实用性。
无论是未来选择考研,还是找工作,或者考公务员、事业单位等,都离不开政治这门学科。所以从长远考虑,高中选择政治对将来的发展非常有利。
3.组合人数较少,竞争压力小。
从目前数据来看,物政地组合在“3+1+2”和“3+3”选科中都不是热门选择,同组合选择人数少,相应的竞争压力会小一些。
劣势
1、文理科思维跨度大,学习有难度。
物理注重逻辑思维和思路分析,政治和地理在学习上需要记忆和理解能力较强,在学习上要求考生兼备文理科思维,并且分析能力和记忆力强。
2、大部分医学及化工专业无法覆盖。
选考科目组合中没有化学和生物,所以整个医学门类下只能报考中医学类(小概率)以及护理学类。
3、选考人数少,走班难安排。
从目前掌握的数据来看,选考人数较少,很可能导致某些中学无法排班。
适合的考生类型
1.物理成绩比较好,但化学、生物成绩一般的考生;
2.文科学习相对于理科学习来说有优势,但是往往整体成绩在不温不火的中游水平;
3.三大主科中语文、英语成绩更好,记忆、理解能力突出;
4.学习过程中,文、理科思维切换自如;
5.有考公务员、军校以及考研深造意向。
专业覆盖情况
可选专业覆盖率在49%左右。
可选专业列举:物理类的组合前提下,工科大类中的电子信息类、通信类、计算机类、电气类、建筑类、交通运输类、土木类等好就业的部分专业或可报考。同时也可以报考财经类、理学类、文史社会类等中的绝大部分专业。
限选专业:化学类、生物科学类、轻工类、纺织类、植物生产类、草学类、基础医学类、临床医学类、口腔医学类、医学技术类、民族学类、公共卫生与预防医学类、中西医结合类等13类专业不能报考。
点击屏幕查看大图
首选科目为历史的6个组合特点
历史组特点
①主要以报考偏文专业为主,少量理工科专业可选;
②可报考专业范围相对较窄。报考历史组的同学最好能确定自己以后的专业和职业方向为人文社科类;
③相比物理,历史学习容易一些,是擅长记忆背诵的学生能发挥优势的学科。
选科组合各有利弊,没有“最好“,适合自己的就是最佳选择。
高考选科
7 历史+化学+政治
历史+化学+政治都是在文科内相对占优势的学科。从专业选择来看,化学的多选择性唯体现在文物保护技术及药学类、护理学类的4个专业;政治的优势则体现在政治学类、马克思主义理论类和公安类专业等。
优势
1.文科优势较强,学科关联度较高。
组合中两个文科之间本来学习关联度就很大,要求的都是文科思维能力。化学相对于物理,逻辑思维要求不高,反而要求有很高文科能力,如记忆、归纳总结等。
2.专业覆盖率高于其他偏文组合。
组合中历史和政治都是文科,但由于有一个理科的加入,一定程度上规避了专业覆盖的问题。
劣势
1.理工科专业受限。
毕竟组合整体偏文科,专业覆盖面还是没有物理的可选范围大,不适合工科尖子生,因为只有学了物理才有机会考进工科名校的相应专业学习。
2.需要一定的逻辑思维转换能力。
在三个科目兼顾的同时,需要学生在各种思维中灵活切换。
适合的考生类型
1.比较偏好文科,历史、政治成绩在校内较为优秀;
2.对化学有一定喜好,或化学成绩在3门理科当中更为优秀;
3.有文科偏好但对地理学科不感兴趣;
4.文字表达能力和记忆能力强,逻辑思维相对不太强;
5.未来报考专业主要集中在人文社科类;
6.有考研、考公务员目标。
专业覆盖推荐
专业覆盖率在45%左右。
点击屏幕查看大图


高考选科
8 历史-化学-地理
历史-化学-地理这一组合中,历史地理属于传统文科中的范畴,但是地理的学习偏向于理科思维,而化学是传统理科中的一类,有较多记忆类的知识,更加注重实践和理解能力考查。综合来看,整个组合偏文科特性,在学习的思维上呈现出多记忆,少计算的特点。与历史-生物-地理,两个选科组合之间差别也是微乎其微的,分数是王道,建议考生从成绩做考量。
优势
1.易得分。
化学、地理高考题目以客观题为主,只要掌握知识点就能得分,得分点多。
2.学习难度适中。
历史、地理有一定的学科关联性,学习的时候可以相互促进。化学学习难度也在中等层次,与带政治的文科组合、带物理的理科组合相比难度适中。
劣势
1.选择人数少,受学校综合实力影响。
在“3+1+2”和“3+3”两种模式中,本组合选考人数占比在4%左右,选择此组合的人数较少,选科模式下必然实行走班教学,学校综合实力不强的话开班可能受到限制。
2.学科间关联弱。
学习起来难以相互促进,需要在不同领域都有所擅长。
3.竞争压力大。
化学、地理两个科目选考人群中高分学霸较多,所以在赋分和志愿填报过程中可能要与理科学霸比拼,选择该组合的人要慎重。
4.赋分制度下不占优势。
新高考背景下以赋分之后的成绩计入考生高考成绩,传统文科类学霸必选历史、地理,考生选择史化地组合,在排名上并不占优势,而化学成绩可能也无法和理科类考生相抗衡,如果考生的成绩不是特别突出,选择这一组合化学赋分处于劣势。
适合的考生类型
1.文理科素养兼备,但逻辑思维较强,擅长总结归纳;
2.物理成绩较弱,不想与理科学霸拼杀,不排斥甚至爱好历史;
3.有较好的记忆力,能够快速理解背诵;
4.目标重点院校,成绩中等的考生
专业覆盖情况
专业覆盖率42%左右。
史地化组合可选择专业集中在对化学要求较高或者对政治要求不高的专业,如化学类、化工材料类、历史学、部分语言文学类、经济管理类、对外贸易类等。
可选专业列举:
点击屏幕查看大图
高考选科
9 历史+化学+生物
历史+化学+生物属于一文两理的组合方式,化学、生物属于理科学科,但是需要一定的记忆力,历史则侧重知识的记忆和理解,考生做此选择应该是不太擅长物理,但是对化学生物有一定的兴趣,科目的学习上有一定的关联度。化学+生物+历史组合学习难度不大,考生可以取得不错的分数,但是在专业的竞争上不占优势。
优势
1.部分热门专业就业选择余地大。
该组合更适合对物理不感兴趣或物理成绩不理想,化学、生物成绩相对有优势的学生。
2.学科之间割裂感不强。
化学和生物在理科中的学习难度低于物理,除了要求理科思维,还有很大一部分需要记忆归纳能力,而历史也是以记忆归纳能力为主,所以学习起来比较容易融会贯通。
3.性价比较高的组合。
组合中没有物理这样难度大、不易拿高分的科目,学习难度会大大降低,这样最后的高考成绩也会比较可观。
4.竞争相对不是很激烈。
组合中没有物理,所以学霸选考的人数并不会很多,相对来说竞争没那么激烈。
劣势
1.文理分化。
历史的学习和化学、生物完全不同,学习的方式和思维上也有一定的割裂,考生在学习的过程中会有一定的思维跳跃,需要不断调整和适应。
2.专业选择不占优势。
这一组合专业选科略显尴尬,理科类专业无法和选考物理的考生抗衡,文科类专业又敌不过选考政治的考生,在专业的选择上会受到一定的限制。
适合的考生类型
1.善于总结思考,理解能力强
2.记忆力良好,反应迅速,能及时调整学习思维;
3.理科优势不明显,物理科目”瘸腿“;
4.喜欢历史,或希望扩大可选择专业范围。
专业推荐
专业覆盖率42%左右。该组合主要在理工科专业上受到很大限制。
可选专业列举:可以报考的专业类别主要集中在小部分物理要求不高或者对化学要求比较高的专业,如材料类、食品科学与工程类、环境科学与工程类、化工与制药类、地质类、矿业类、水利类、纺织类、生物类等报考热度不是很高的工科大类专业;另外像历史学类、哲学类、文学类、语言类、法学类等偏文科大类专业也可以报考。
限报专业:史化生组合在选择专业范围上最明显的限制在于工科大类专业的选择,大部分工科专业都有限制,如像电子信息类、计算机类、兵器类、航空航天类、核工程类、仪器类、临床医学类几乎都不能报考。
点击屏幕查看大图

高考选科
10 历史-生物-政治
历史-生物-政治组合优势集中体现在对政治做出必选要求的专业,如法学类—马克思主义理论类、公安学类等。具体专业如马克思主义理论、治安学、侦查学以及新增的铁路警务专业等。
优势
1.文科优势明显,学习难度适中。
生物学科得分点多,且题目客观题较多,在一定程度上中和历史、政治强调背诵、做题难的属性,学起来会比较轻松,不会有太大压力。在“3+1+2”中能适配更多考生人群。
2.学科关联度高。
政治、历史都属于人文学科,研究的都是社会状态以及规律的发展和演变,在学习上有很高的关联度。而生物研究的地球生物的发展历史和演变,三者在学习的内容和方法上都有会很大的关联度。
3.可选择专业范围相对扩大。
在“3+1+2”模式中,首选历史科目的组合专业覆盖率低,搭配一个理科可在一定程度上扩大选择范围。
4.为考研、考公务员等打下基础。
政治是研究生、公务员考试的必考科目,考生如果有从事公务员以及事业单位的计划,选此组合具有一定的优势。
劣势
1.“3+1+2”模式下选科人数不多,排班受学校实力限制。
新高考选科制度下,必然采取走班制教学,该组合选择人数较少,在教育资源不发达地区,可能因为师资不足、走班困难而不开放这个组合。
2.赋分有风险。
组合中,生物选考人群较多且得分容易,会出现某一分数段人数集中的可能,赋分风险较大;政治科目典型的选考人群少,且很容易出现学霸、学渣人数集中的情况,那么中等上下边缘考生就比较有风险。
3.需要一定的逻辑思维转换能力。
在理科学习的具体过程中可能会有部分理科能力要求,在三个科目兼顾的同时,需要学生在各种思维中灵活切换。
适合的考生类型
1.比较擅长文科,政治、历史学科成绩优秀;
2.较强的文字表达能力和记忆力;
3.具有较强文科思维,但是物理不好、连带地理得分困难的考生;
4.成绩中上游,想在一定程度上避免与文科学霸竞争的考生;
5.希望通过生物扩大专业选择范围,但理科较弱的考生。
专业覆盖推荐
专业覆盖率46%左右。
点击屏幕查看大图
高考选科
11 历史+地理+生物
历史+地理+生物组合中,历史是强文科组合,地理和生物搭配则突出了理科思维优势,减少了记忆量,学科之间有一定关联度,但思维跨度大,整体来看是注重思考的偏文科组合。
特别说明:史地生组合分析适用于“3+1+2”和“3+3”选科组合。
优势
1.学习难度适中。
该组合只有历史一个强文科学科,地理和生物则属于文理兼备的科目,记忆量不是那么大,同时计算难度、学习难度不高,拿分比较容易。
2.历史和地理学习关联度高。
历史和地理学科在思维方式和知识体系上有一定的学科交叉和关联,学习中可以相互促进。
劣势
1.对部分专业学习可能不利。
如果考生意向为医药类专业,只选修了生物,却缺少化学知识,在大学里学习会遇到困难。
2.竞争压力大,高分段优势弱。
从目前选科数据来看,地理和生物是新高考中选考人数最多的科目,选考基数大,压力自然也大。就本组合的人群来讲,在高分段竞争中没有太大优势。尤其是生物,如果成绩不是很突出,赋分后可能会吃亏。
3.专业覆盖率偏低。
由于没有物理,大部分理工科专业比较受限制,但大部分文科专业都可报考。
适合的考生类型
1.历史、地理成绩具有明显优势,偏向文科思维;
2.对政治学科不感兴趣,或政治学习困难;
3.理科数学、物理基础还可以,但背诵记忆能力不算突出;
4.具有很好的想象力和形象思维,具有一定求异思维;
5.文科成绩不拔尖,处于中上游水平。
专业推荐
专业覆盖率42%左右。
“3+1+2”模式下该组合报考哲学、经济学、法学、教育学、文学、历史学、管理学、艺术学等8个门类下的相关专业基本上不受限制。
可选专业列举:
点击屏幕查看大图

高考选科
12 历史+地理+政治
历史+地理+政治是最传统的文科组合,科目关联度密切。这个组合相对更轻松,注重的是文科思维,知识的记忆和理解等,这一组合适合不擅长理科的广大考生。根据往年新高考改革地区的选科形势来看,选考人数并不少且不乏学霸。
其中地理虽然是传统文科属性的学科,但号称是文科中的理科,学生可以根据现阶段的成绩及提升空间在地理、化学、生物之间进行选择。
优势
1.对文科专业非常友好。
史政地这个纯文科组合虽然选报理科专业很受限制,但报考哲学、经济学、法学、教育学、文学、历史学、管理学、艺术学8个门类下的相关专业基本上不受限制。
2.利于以后考研、考公务员及事业单位。
如果大学毕业后要考研,政治是一定要考的,并且在考公务员、事业单位或者国企等公职类岗位,也会涉及大量文科知识,因此这个组合对文科学习方法以及能力的培养是很有用的。
3.学科之间关联度很大。
不同于文理科搭配的组合,政治、历史、地理3个科目逻辑和计算内容少,都需要大量的记忆以及文科思维,学起来相对轻松,学习过程中也比较好兼顾。
4.文科学霸在赋分后易得高分。
历史、政治、地理3个科目虽然考高分很难,但是政治和地理2个科目排名靠前的学霸在赋分后有机会得到高分或者满分。
劣势
1.整体专业覆盖率低。
这个“老文综”组合最大的缺点还是总体专业选择最受限,未来可选专业不足50%,尤其是在理工类专业选择上受到很大限制。因为不少高校专业要求是必须要搭一门理科,所以一门理科都不搭的纯文科组合在专业上就受到很大限制。
2.试题灵活,难拿高分。
史地政的学习都需要大量的理解和记忆,尤其是考前会更加凸显这个特点,压力也就更大。并且考试多涉及开放性题目,不容易拿高分。尤其政治还涉及大量时政内容,所以分值浮动可能会比较大。
3.区分度小,竞争激烈。
纯文科组合专业受限严重,但选考人数并不少,甚至超过了很多偏理科组合。大量的学生集中在中等学习水平,卷面分接近,区分度就比较小;不过这个组合的学生在高考高分段中也占有一定的比例,且大都是学霸级人才,因此,这个组合的竞争也没有想象中的乐观。
4.大学学习理科知识,难度可能会变大。
对于文科生来说虽然可以躲开理科的高难度科目“物理+化学”,但是进人大学,这些欠下的“债”还是要还的。但该选科组合可选的大部分文科专业基本不怎么涉及物化生等理科内容,因此这个风险大部分时候还是可以规避掉的。
适合的考生类型
1.文科成绩优异或理科成绩很弱,且对大学的专业选择有明确的目标;
2.喜欢历史、关注社会时政,文科思维明显强于理科;
3.在各类国学大赛、作文大赛中取得优异的成绩;
4.致力于考取汉语言文学、新闻学、社会学、国际政治等专业;
5.想选艺术专业、传媒专业。
专业覆盖情况
可选专业覆盖率在46%左右。
该组合报考哲学、经济学、法学、教育学、文学、历史学、管理学、艺术学等8个门类下的相关专业基本上不受限制。
点击屏幕查看大图

高考选科
新高考选科三大原则

1. 赋分最大化原则
新高考的投档录取原则,第一原则就是分数优先。因此,选科的第一原则,是所选科目要做到赋分的最大化。
由于赋分取决于名次百分比,而且名次百分比不随着选科人数的多少而变化,所以基于这一目的,我们在选科的时候要选择自己各科当中名次比较好的科目。
2.报考需求原则
由于选科影响专业填报,所以一定要考虑专业报考需求。专业选不好,会影响未来的大学学习和今后的职业生涯。因此,我们必须立足于未来专业和职业的考虑。
3. 个人兴趣原则
不感兴趣的学科,难以投入精力和时间去钻研。从未来大学专业来说,感兴趣的学科也更容易匹配相应的专业;反之,不感兴趣的学科,即使选了也不利于自己填报专业,反而缩小了专业选择的范围。





