河南省县域经济运行分析:辉县篇

一、辉县市概述
辉县市是一座有3000多年历史、集壮美太行山水和厚重文化底蕴为一体的历史文化名城,1988年撤县建市,是国家级旅游业改革创新先行区、全国科技进步先进县、全国文化先进县、中国书法之乡、中华诗词之乡。
辉县历史文化底蕴厚重,夏属冀州之域,殷商系畿内地,周称凡国、共国,西汉置共县,隋设共城县,唐立共州,唐贞佑三年,改称辉州,明洪武元年(公元1368年)始称辉县。
辉县资源丰富,主要农作物有小麦、玉米、水稻、棉花、油料等。山区水丰林茂,盛产山楂、核桃、板栗、苹果、柿子等各种果品。其中山楂、核桃产品居河南之首。还有杜仲、全虫、山茱萸、五灵脂等名贵药材1020种。地下矿产资源有煤、铁、铜、锌、耐火土及花岗岩、大理石、白云石、石灰岩等20余种。其中煤炭储量21亿吨,花岗岩储量30亿立方米,开发前景十广阔。
全县辖22个乡(镇)街道,540个行政村,2022年常住人口80万人左右,户籍人口93万人,全域总面积2007平方公里,其中耕地面积89万亩,人均耕地面积1.1亩。
二、总体经济运行分析
辉县经济总量在新乡领先,处全省第一方阵,2023年辉县市地区生产总值完成390.8亿元,占新乡市GDP比重为11.7%,2022年辉县市GDP总量为395.4亿元,居全市第2位,河南省第29位。
从GDP总量来看,2008-2022年间,辉县市GDP总量不断增长,由2008年的152亿元变为2022年的395.4亿元,增长了约2.6倍,2023年辉县市GDP为390.8亿元。
从GDP占比来看,2021年以前辉县市GDP占全市比重呈下降趋势,2021年最低为11%,2022年开始有所回升。
从GDP增速来看,2013年之前,辉县市经济发展速度高出省市增速,但逐渐靠近直到不及省市增速,2023年最低为-0.6%,2013年后,除2020和2023年外,其余年份GDP增速均不及省市水平。

从人均GDP水平看,2022年辉县市人均GDP达4.9万元,较2008年提高了3万元,增长了2.5倍,2022年居新乡市第4位,河南省第53位,分别较2008年下滑了2个、16个位次。
从省市人均GDP对比情况看,2018年之前辉县市人均GDP超过省市水平,但近三年辉县市人均GDP均不及省市水平,表现出与省市差距逐渐拉大的特征,2022年仅为新乡市的87.6%,为河南省的79.2%。

三、产业发展分析
(一)产业格局与发展方向
辉县是全国食品工业强县、全省知识产权强市,“十四五”期间辉县市产业布局规划为:围绕高端装备制造、绿色食品、文旅康养三大主导产业,形成超200亿元的产业集群1个,超100亿元的产业集群2-3个,新培育1个50亿级企业、3个10亿级企业,税收超亿元企业16家,高新技术产业增加值占规模以上工业增加值40%以上,全社会研发投入年增速不低于20%。
(二)产业结构分析
2023年辉县市三次产业结构为:10.1:44.4:45.5,三产主导经济发展。二产占GDP比重整体呈下降趋势,2019年之前二产占比都保持在50%以上,2018-2019年间,二产占比的大幅下降,三产占比的迅速提高。


(三)工业发展情况分析
建材、化工、电力、煤炭、纺织服装等传统产业是辉县市的支柱产业,据统计,截止2021年,辉县市拥有各级各类企业3591家,其中工业1214家,涉及行业门类34个,规模以上工业企业171家。全市共有省级工程技术研究中心17个,高新技术企业27家,市重大科技专项2个,签订技术合同31份,签订技术合同成交额19000万元。
2021年规上工业增加值为234.28亿元,在新乡市8个县市中居首位,占新乡市规上工业增加值的比重为16.03%,并呈现逐年降低的趋势,近年增速不及省市增速水平,2022年辉县规上工业增加值增速为10.9%。

分门类看,2021年辉县市采矿业增加值增长6.3%,制造业下降4.9%,热力、燃气及水生产和供应业下降7.2%。
从制造业各门类的增速看,2018-2021年,采矿业和制造业增速均为先降再升再降得波动变化特征,热力、燃气及水生产和供应业近4年增速逐年下降。

主要规上工业分行业看,2021年辉县市规模以上工业行业中,工业战略性新兴产业下降4.8%,占规模以上工业13.6%;高耗能工业下降3.1 %,占规模以上工业73.7%,高技术产业增长10.6 %,占规模以上工业2.4%,高新技术产业下降1.9%,占规模以上工业22.9%。

(四)服务业发展情况分析
辉县旅游资源得天独厚,是国家级旅游业改革创新先行区,国家南太行旅游开发重要组成部分,新乡南太行旅游度假区规划面积1188平方公里,辉县境内1080平方公里。5A级1家(八里沟),4A级4家(万仙山、宝泉、轿顶山、关山),3A级2家(百泉、秋沟),还有白云寺国家森林公园、关山国家地质公园和万仙山国家攀岩公园,有南太行、宝泉西沟2家省级旅游度假区。
辉县服务业增加值总额不断提升,2016年突破百亿元,在新乡市稳居第二位,2022年居河南省第33位,近三年占新乡市服务业增加值比重较为稳定,为10.7%。

服务业分行业看,2017年后,交通运输、仓储和邮政业,住宿和餐饮业、金融业增加值开始下滑,其中交通运输业、仓储和邮政业及金融业2019年又反弹至正常水平。住宿和餐饮业则持续下滑,2022年占比仅为2.36%。房地产业2019年开始下滑,批发和零售业有序增长。
从各行业增加值占服务业增加值总额的比重看,交通运输、仓储和邮政业增加值占主要部分,但占比逐年下降,2015 年占比39.01%,2020年降至23.91%,2021年开始有所回升,2022年占比为27.7%。同样下降的有住宿和餐饮业、金融业,房地产业则占比稳定,一直稳定在12%-14%。


(五)重点企业

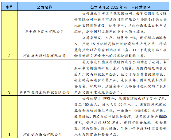
辉县市的主要重点龙头企业涉及的领域包括制造业、能源产业、生物科技产业等。华电新乡发电有限公司主要从事发电业务,处于华中、华北和西北三大电网交汇处,是全国形成联网的重要电源支撑点;河南省天邦科技有限公司主要从事高档胶版印刷纸、污泥焚烧热电联产综合利用、污水处理等业务;新乡市星河生物科技有限公司主要从事食用菌的研发、生产与销售;河南仙力面业有限公司主要从事面食产品的生产与销售。
四、财政收支分析
辉县市一般公共预算收支绝对量不断增加,占新乡市比重均出现下滑趋势,一般公共预算收入在全市领先,全省排名前20位。
2022年,辉县市一般公共预算收入完成30.42亿元,是2008年的3倍多,居新乡市第2位,河南省第14位。占全市一般公共预算收入的比重呈现先上升后下降的特征,其中2011年最高为18.3%,之后开始下降,2021年最低为12.1%,2022年回升至13.4%。
2022年,辉县市一般公共预算支出完成60.79亿元,占新乡市一般公共预算支出比重12.8%,居新乡市第2位,河南省第23位,在省市排名均下滑,分别较2008年下滑1个、3个位次。
辉县市财政自给率在全市领先,始终居全市前三位,2022年为50.04%,分别高出新乡市2.4个,高出河南省10个百分点。

辉县市税收总额不断提升,2022年完成21.2亿元,占全市税收收入的比重为14%,呈现先上升后下降的特征,2022年税收占一般公共预算收入的比重为69.6%,2011年最高为78.12%,2015年最低为57.4%。
辉县市人均一般公共预算收支绝对量不断提高,与省市水平对比,差距不断拉大。2022年人均一般公共预算收入为3782.8元左右,是2008年的4.2倍,分别占省、市的比重为102.7%、87.6%;2022年人均一般公共预算支出为7559.4元,是2008年的4.9倍,分别占省市的比重分别为97.7%、70.1%。

五、金融业发展分析
辉县市金融机构年末存贷款余额总额逐渐提升,2022年金融机构存款余额突破550亿元,达到556.69亿元,是2008年的近7倍,占全市金融机构存款余额的11.8%,较2008年提升了1.1个百分点,在新乡市排名前2位,河南省第12位。贷款余额连年提升,2022年完成307亿元,是2008年的8.5倍,居新乡市第2位,河南省第17位,占全市存款比重10%左右。
2014年之前辉县市存贷比不断提升,达到最高65.3%,之后不断下滑,近3年稳定在54%左右,不及省市存贷比水平且差距逐渐拉大。

辉县市人均存贷款总额不断提升,不及省市人均存贷款平均水平但占比不断提高,2022年人均存款余额达到6.9万元,是2008年的6倍多,居新乡市第3位,全省排名第23位,占新乡市比重为90.7%,占河南省比重为74.1%。2022年人均贷款余额达到3.8万元,是2008年的8.4倍,居新乡市第3位,河南省第30位,占新乡市的比重为78.1%,占河南省的比重为49.5%。

六、居民收入分析
近5年,辉县市居民人均可支配收入逐年提高,每年增长2000元左右,2022年居民人均可支配收入达到29065元。
从与省市的对比来看,辉县市居民人均可支配收入水平与新乡市持平,但略高于河南省水平。2022年居民人均可支配收入占新乡市的比重为100.54%,占河南省的比重为102.99%。除2017年、2021年,近六年居民人均可支配收入增速均稍快于新乡市。

分常住地看,城乡居民人均可支配收入整体处于全市、全省第1方阵,其中城镇居民人均可支配收入稳居新乡市第1位,2022年处河南省第12位,农村居民人均可支配收入稳居新乡市第3位,2022年处河南省第28位。
城镇居民人均可支配收入总额逐年上升,从2008年的1.1万元增至2022年的3.8万元,2021年首次超过新乡市水平,2022年超过河南省水平;农村居民人均可支配收入由2008年的5090元增至2022年的2万余元,增长了近4倍,整体水平超过省市平均水平。
城乡收入差距逐年缩小,2022年城乡收入比为1.77,较2008年缩小0.45个百分点,但在全省的位次下滑,由38位变为44位,下滑6个位次。

七、固定资产投资分析
2021年辉县市固定资产投资达407.92亿元,占新乡市固定资产投资总额的比重为12.4%,相较于2008年占比下降了4个百分点。2020年在全市8个县市中的排名由2008年的第1位,下降至第3位,被原阳县、长垣县赶超,在全省的位次由第9位下滑至第30位。

从投资增速来看,近五年辉县市固定资产投资增速超过河南省固定资产投资增速且超过辉县市GDP增速,说明投资是带动辉县经济发展的重要组成部分。
从不同类型投资情况来看,工业投资、民间投资和房地产投资占固定资产投资的比重近几年均呈下降趋势,民间投资占比超过工业投资超过房地产投资。2021年,民间投资占固定资产的比重为56.63%,工业投资占比为36.81%,房地产投资占比为6.11%。

2013年以来,固定资产投资占GDP的比重呈先上升后下降再上升趋势。2020年,固定资产投资占GDP比重超过100%,为111.97%,2021年为113.63%。

八、社会消费分析
由于2018年经济普查,统计口径调整的原因,导致2019年辉县市社会消费品零售总额、人均社消零绝对量以及各自在省市的排名,占全市比重均出现大幅度的下滑。
2022年辉县市社会消费品零售总额完成104.83亿元,是2008年的2.7倍,居新乡市第2位,河南省第53位,占GDP比重为21.3%。人均社消零达到1.3万元,居新乡市第5位,河南省第86位,占新乡市和河南省的比重分别为74.6%、52.7%。分行业来看,批发零售业占社会消费品零售总额的比重占9成,其余是住宿餐饮业。

九、人口规模分析
辉县市属人口规模较大的县市,2022年户籍人口93.1万人,常住人口80.42万,占全市常住人口比重为13%,常住人口数居新乡市第2位,居河南省第28位,约10万人口流出务工。
辉县市城镇化率不断提高,但不及新乡市和河南省城镇化率水平,在河南省排名不断下滑,2022年城镇化率为51.8%,低于新乡市7.2个百分点,低于河南省5.3个百分点,居河南省第33位。

2017年辉县市就业人数达到最高,超过50万人,乡村就业人员数占主要部分,其中第一产业从业人员数约占40%总有,其余60%从业人员从事二三产业就业。

十、公共服务分析
辉县市在基础教育领域的投入及发展成效显著,2008-2022年,辉县市的基础教育学校数目相对减少,但在校学生人数和专任教师人数却呈现出明显增长趋势。学校数从2008年的208所降至2022年的186所校,在校学生人数则从2008年的7.5万人增长至2022年的约13.6万人,增长一倍多,专任教师人数也增加了超过1000人。

十一、县域发展战略分析
辉县市当前正大力构建“一核、一带、三区、五基地”的发展格局。即核心区带动周边区域发展,打造三个特色发展区域和五个基础设施建设基地,实现核带引领、三区支撑、五基地联动的发展格局。同时,辉县市以四大战略定位为指导,注重转型升级、文旅发展、交通畅通和生态美化等方面的建设。
一核指辉县市中心城区,要发挥核心作用,带动周边区域的发展;
一带则是南太行山区,要打造成为辉县市文旅康养产业带;三区是产业、文旅和生态三个特色发展区域;
五基地则是重点基础设施建设基地,包括工业园区、综合交通枢纽、通用机场、郑新市域线和货运铁路专用线等。该战略的实现,需要在主体功能鲜明、区域发展协调、空间布局合理的原则下,加快专业园区建设,推进多旅融合,加强对外合作,进行绿色发展和生态环保等多方面的工作。
十二、综述
辉县市属人口规模较大的县市,是国家级旅游业改革创新先行区,是国家南太行旅游开发重要组成部分,其经济总量、一般公共预算收入、城乡居民人均可支配收入等指标均处在新乡市前列,处在河南省第一方阵,经济发展质量整体较好。
未来发展中,辉县市要继续攻坚克难,保持动力,向上发展。一是探索新的产业方向,加大对新兴产业的投资,如信息技术、生物技术、新能源等领域以期为为辉县市的经济发展注入新的动力。二是加大对旅游业的投资,辉县市是国家级旅游业改革创新先行区,拥有多个旅游景点,具有很大的发展潜力。可以在旅游业方面加大投资,提高旅游业的发展水平,吸引更多的游客前来旅游,从而推动辉县市的经济发展。三是加强与周边城市的合作,共同推动区域经济的发展,实现互利共赢,通过建立产业联盟、共享资源等方式,促进区域经济的协同发展。
撰稿人:徐涛、王成瑞;耿明斋、王永苏、周立、李燕燕、王建国、屈桂林、李少楠、张兆源、李甜、赵岩、原嘉昊等参与讨论。
