董宇辉的“分手大戏”,并没有让所有人都满意

作者|不空
“非常遗憾,但确实不可避免。”
今天(7月26日)下午,俞敏洪在东方甄选股东大会上这样感叹。
故事的走向与大多数人的预判如出一辙。根据东方甄选在港交所的公告,自7月25日起,董宇辉不再担任公司雇员及公司一个合并联属实体的高级管理层,董宇辉与东方甄选正式分割开来。与此同时,董宇辉以人民币7658.55万元的价格,收购了与辉同行100%的股权。

图源:东方甄选港交所公告
俞敏洪也再次强调,奖励董宇辉1.41亿净利润的决定是由他本人提议,董事会讨论决定的,而董宇辉收购与辉同行所需的7658.55万元资金,将来源于俞敏洪及公司的赠予,通过“新东方与董宇辉的某种合作关系来进行支付”。
从结果来看,俞敏洪既给了钱,又送了公司,甚至还表示愿意免费为董宇辉提供资源,两人平和地彼此祝好。
但是,舆论场却众说纷纭,态度截然不同。
一部分“丈母娘”对方案依然不满,认为:“不过是一个花魁娘子用辛苦挣来的所有缠头,给自己赎了个身。”
“如果真的大方的话,为什么不在‘与辉同行’创办之初就直接给董宇辉?”
“老俞居心叵测,明明知道董宇辉不善于企业管理,这样做是想害死董宇辉!”
多数粉丝还是开心与庆祝。公告发出不到十五分钟,与辉同行直播间就被“恭喜”、“加油”刷满了屏。斩断与东方甄选的纠葛后,丈母娘们早已为董宇辉畅想出大鹏一日同风起,扶摇直上九万里的蓝图。

由董宇辉当家的与辉同行,也彻底打消粉丝“为东方甄选做嫁衣”的顾虑,直言要“更加开心的买买买”。
围观群众更多震撼于这场交易的庞大数额,对董宇辉和俞敏洪的态度也出现了微妙的变化:
原本说“离职后要去支教”的董宇辉,摇身变成与辉同行的掌舵人,交易的计量单位千万涨到亿,冲击着看官们的神经末梢;俞敏洪“大方”的切割方案,反而变成“良心企业家”,“铁公鸡”的标签略有松动。
颇为有趣的是,就在丈母娘们在与辉同行直播间庆贺的同时,隔壁声量略逊一筹的东方甄选直播间,同样洋溢着一股“隐秘的幸福”,鼓励声与祝福声也飘满了直播间。

这对“怨侣”的分手大戏并没有让各方都满意。
中小股民已经开始暴动,直言被东方甄选的资本操作“背刺”。董宇辉突然爆出的离职消息也让部分股民提出了东方甄选内部“高位套现”的质疑。
如此割裂的舆论场,让东方甄选与董宇辉的切割,再次表现出与艺人经纪的相似性。不再是打工人的董宇辉,也不再被舆论偏爱。成为掌舵人的他,在上位者的位置上又将如何前行?

不再是打工人的董宇辉
从结果论来看,无论利益分配几何,董宇辉都得到了一个确定性的结果:成为与辉同行的实际管理者,真正拥有了公司管理、决策的自由度。
这意味着,董宇辉再也不会被拦在年会入场口,也不会被强行要求带货,更可以直接拒绝内衣、内裤等品类登上直播间。
一言以蔽之,董宇辉不再是背负销售KPI、被动接受资本操控的打工人,而是摇身一跃,成为了上位管理者。
丈母娘们等来了期盼已久的结果,迫不及待地涌入直播间、评论区恭喜董宇辉,“终于自立门户”。更加激进的粉丝们,对这次分割也有诸多怨言,“1.41亿(净利润)也是宇辉创造出来的价值”。

也有粉丝直指俞敏洪在分割方案上的“心机”,认为俞敏洪实际一分钱没花,留给董宇辉的只是一个空壳公司,最后自己还博得了“大方”的名声。
而在围观群众数量更多的大众舆论场,风向却截然不同。网友们先是震惊于董宇辉关联的高额资产,随后又在多方讨论中主动驳斥丈母娘,言语之间,显露出几分站队意味。

今天,媒体翻出董宇辉在2022年的采访言论,当时还是东方甄选销售员的董宇辉表示,自己离职之后想过普通生活,“可能找个山村去支教”。前后明显不同的做法,让董宇辉在大众心目中清高、自立、物质要求极低的人设开始坍塌。
与此同时,董宇辉的大众形象也受到影响。他发布的全体公开信,有网友评价为“他得到了一切,却在所有事件中充当着受害者的角色”。也有网友开始对董宇辉擅长的小作文质疑,认为只是排比句堆砌,“没有逻辑”。
董宇辉口碑发生如此巨变的背后,与其构建的人设故事不无关系。
在丈母娘眼中,董宇辉是“农村的孩子”,没有任何背景,凭的就是自立自强的孤勇和一身才华,挽救了新东方,并最终达到东方甄选当前的成绩。因此,粉丝们也认为,董宇辉理应被优待。
而经过几次舆论交锋,“打工人”成为大众对董宇辉印象最深刻的标签,是一个备受领导层控制的弱者。这种形象的建造,有一个鲜明的参照物,即俞敏洪代表的东方甄选。两者在资本实力层面和管理架构上,差距都悬殊,这直接导向的是话语权的不同。
董宇辉与东方甄选的这种制约关系,恰好就是万千打工人在现代化管理体系下的缩影。
尤其在“小作文事件”时,小孙以领导者的身份在直播间“开会”,令大众与董宇辉垂直共情,直观地感受到董宇辉在管理体系下的无奈与让步。网友们的怨气与怒气的发泄对象正是俞敏洪和东方甄选,正因如此,俞敏洪也在股东大会和公开信上多次强调,自己遭遇网暴,深陷舆论漩涡。

正因如此,无论是董宇辉的粉丝团,还是围观路人,都有一个共同认知,即董宇辉在直播间的一切表现都离不开东方甄选的“操纵”与“引导”。
于是,就产生了以下观点:董宇辉直播场次减少,是东方甄选有意在“去董化”。董宇辉直播时表现疲惫,丈母娘们立刻涌向俞敏洪账号下,痛斥他剥削员工。同理,董宇辉话术出现错误,也是由于背后团队不够专业。有用户指责董宇辉讲品不够细致,自然也跟东方甄选的运营策略不无关系。

AI作图 by娱乐资本论
“打工人”成为了董宇辉在面对舆论时最大的保护色,再加上董宇辉爱好读书、喜欢田园生活的人设,一个无欲无求却不得不屈从于资本的弱势形象从此深入人心。
自与辉同行独立开始,董宇辉的话语权开始增加,大众对董宇辉的态度也有了微妙的变化。
今年三月,在与辉同行策划的湖北行中,有网友分享了路透视频,董宇辉身旁围绕着大量安保人员。这种明星出街的排场颠覆了大众此前对董宇辉接地气、亲和的认知。后续董宇辉也有所回应,表示安保人员并非自己安排,但这也隐约让用户感受到了董宇辉的“主播光环”。
六月份的山西行中,类似事件再次出现。董宇辉在山西运城永乐宫进行直播时,有网友直言,董宇辉在永乐宫殿明令禁止拍照的前提下,依然进入殿内拍摄直播,“享受特殊优待”。这一事件再次将“大主播光环”所带来的优势,显露在公众面前。景区工作人员在评价这一场直播时也表示,针对这场直播活动的投诉量特别多。

这次东方甄选与董宇辉轰轰烈烈的分家事件经娱乐化解构后,所有的资本动作都被尽数扒开,董宇辉的个人资本、直播间的盈利能力以极快的速度在更大的范围传播开来。大众开始认识到,那个曾经在小小直播间里的主播,已经拥有价值千万的公司、过亿的个人资本,走上了一条远超常人的跃升之路。对于变成“董总”的董宇辉,普通用户也再难与之共情。

更为重要的是,当董宇辉成为拥有主动权的领导者,大众对董宇辉的评判视角也会发生变化。舆论放大镜下看到的任何问题,都会转变为董宇辉的个人能力问题。稍加不慎,可能就会被百倍放大。

宇辉前行,飞向何处?
正如前文论述,独挑大梁的董宇辉,想要撑起与辉同行这个账号,难度其实并不低。
此前,与辉同行背靠东方甄选这棵大树,虽然难以量化衡量期间的受益程度,但是,相较于已经形成系统化、专业化管理团队的东方甄选,董宇辉还是显得稚嫩一些。俞敏洪的公开信中也透露了一些细节,在政府资源和商业机会的对接方面,俞敏洪一直在扶持与辉同行,这也是董宇辉需要自己背负起来的第一个难题。董宇辉在各地直播活动中所引发的舆情,也会影响地方政府对他的判断和评估。
另一方面,与辉同行的主体业务是直播带货,涉及了一整套复杂的工作流程,从供应链管理、选品团队到主播运营、售后服务,环环相扣。在东方甄选时期,董宇辉担任的是前台销售主播的角色,成立与辉同行后,又继续承接东方甄选的供应链系统和团队,对直播电商的管理经验还较少。
尽管当前东方甄选愿意为与辉同行提供场地、供应链资源及系统的支持,但是,资本市场向来没有永远的朋友,如若董宇辉不将这些资源归拢在自己手中,难免会受人掣肘。
不过,拉长时间线来思考,或许董宇辉对后续的走向另有打算。

从时间顺序来看,今年三月份,董宇辉与东方甄选就已经有“分家”的打算,并在五月份提交董事会审议。以此为节点,董宇辉个人直播规划有了明显的不同。
其一是直播场次和时长明显下滑,在今年618大促期间,董宇辉仅参与了7场带货直播,在美妆等类目的垂类专场直播中,也没有董宇辉的身影。
其二,相较于带货主播,董宇辉似乎有意向“文化主播”的身份转移。今年1月23日,《人民文学》杂志在董宇辉直播间火爆出圈,开播15分钟售出2000套,直播间最终成交金额高达1785万。与辉同行直播间成为传统出版商的应许之地,甚至一座难求。
此后,董宇辉也将直播间做成了访谈室。余华、古尔纳来了,张艺谋、陈思诚来了,余承东也来了。

在业内,董宇辉的出圈颠覆了直播电商的常规逻辑。与柜哥出身、强调专业讲品的李佳琦不同,更不同与贾乃亮直播间热情、接地气的风格,董宇辉无论在带货直播,还是户外直播,抑或是访谈直播,都尤其注重人文情怀的输出。
他在直播间里与陈思诚边聊生命的价值,边吸引着用户了解电影《解密》;青春期里一场懵懂而又青涩的暗恋,在董宇辉的直播间里被具象化为一件白色衬衫;我们对故土、童年的记忆也封锁在一颗奶糖、一把地瓜干上。
董宇辉在直播过程中,从不“下猛药”,强推销,甚至还会一直劝用户理性下单,而他做的,其实就是通过直播间的反复输出,加深“文人”形象,用户实际上是为他的人设、内容而买单。在这种模式下,带货反而是董宇辉直播过程中的一个附加价值。
这种模式也不无先例。刘畊宏在减肥操出圈后,并没有激进地涌入带货热潮,还是扎根在健康形象、体育博主的领域内,在直播间边跳操边卖货。同样,知识分享与带货也并不相悖,就看董宇辉如何平衡两者的关系。
若我们将对照标准放宽一些,许知远在某种程度上,或许也算得上是董宇辉的「参照物」。许知远的出圈,是从长视频平台的节目开始的。在《十三邀》上,他对话了形形色色的大咖,嘴里不时蹦出生僻的外国学者名字或者一大串深奥又难懂的名言。谈起许知远,大家脑海里总会冒出一个清高、知性、爱掉书袋的中年知识分子形象。

图源:小红书@苏格拉李
在许知远独特的文人气质和访谈风格的感染下,《十三邀》一度在年轻人中走红。有了内容吸引力,品牌商业合作纷至沓来,沃尔沃、雷克萨斯等汽车品牌都曾与《十三邀》合作。许知远个人也开始沿着艺人经纪的方向进一步IP化,参加《向往的生活》《很高兴认识你》等多档真人秀节目。
董宇辉与许知远最大的不同在于,两人的内容受众有着明显的区别。对于很多90、95后而言,许知远或许就是他们思考生命哲学的引路人。而董宇辉的粉丝群集中在宝妈、中年女性群体。不过,董宇辉在直播带货领域创造的成绩,依然能够证明个人IP的潜力。
现今的诸多分析,都只是猜测。真正要关注的,是已经掌握主动权的董宇辉,如何掌舵起航。

7658.55万+1.41亿,董宇辉的这笔分手费是多是少?
上一个要和MCN分割的头部达人,还是李子柒,两方甚至不惜对簿公堂,最终不欢而散。对比之下,董宇辉与东方甄选算是一次体面的分手。
结合东方甄选披露的公告信息以及俞敏洪发表的公开信来看,俞敏洪对董宇辉可以称得上“大方”。但也有人扒出了2023年2月东方甄选孙东旭套现2.17亿港元的新闻,两相对照,证明董宇辉拿到的并不多。
虎嗅在报道中表示,东方甄选不仅免除了董宇辉的违约金、竞业协议,还为董宇辉提供场地、人员以及供应链管理系统。
不过,在利益分配这一问题中,还牵扯着一件极易被大众舆论所忽视的问题,即与辉同行的估值问题。
虽然仅运营了半年时间,与辉同行的表现却不容小觑。飞瓜数据显示,今年前四个月,与辉同行直播间销售额分别为9.32亿元、4.11亿元、6.2亿元以及5.38亿元。东方甄选同期销售额为6.39亿元、2.69亿元、3.29亿元、2.42亿元。
对于这么一个行业前列的品牌账号,东方甄选给出的估值仅为7658.55万元。昨晚,东方甄选在港交所披露的交易公告对这一问题给出了解释:一方面,估值是认为与辉同行严重依赖董宇辉的个人IP,导致与辉同行的未来运营及盈利能力充满了不确定性,且董宇辉的离职也直接影响与辉同行的估值判定。

图源:东方甄选港交所公告
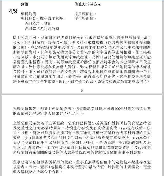
另一方面,董宇辉这一IP所带来的知识产权、品牌价值等隐形资产,也以需要董宇辉授权等名义被认定为“无重大价值”。

图源:东方甄选港交所公告
基于以上诸多因素,与辉同行最终被低价出售。东方甄选的一系列操作,自然有降低风险、平稳过渡的考量。然而,这一行为也引发了资本市场的不满。26日,东方甄选股价大跌,盘中一度跌近30%。
显然,这是一次早有准备的“分手”。无论是董宇辉,还是东方甄选,都早有布局。
结合俞敏洪的公开信来看,早在今年3月份,两方就已经多次讨论“分家”事宜,并最终决定到财年结束(5月31日)寻求董事会意见。当然,这一切都是在台后悄然发生。在台前,董宇辉如常登上直播间,只不过会在有意无意间显露疲惫之态,试探舆论的态度。

图源:老俞闲话公众号
7月21日,与辉同行在官方账号发布乔迁视频,评论区已有声音猜测是否为后续单飞做准备。当天,率先宣布离职消息的其实是东方甄选旗下主播敬文。
颇为吊诡的是,同一时间段,董宇辉离职的词条却在微博上悄悄发酵。
猝不及防的,只有各位互联网看客们。
