河南省县域经济运行分析:兰考篇

一、兰考县概况
黄河九曲十八弯最后一道弯流经兰考县,根据兰考县境及其附近的等地出土的石器、陶器等文化遗迹证明,远在五六千年以前就有先民在这一带繁衍生息。史前时期,兰考县境属豫州之地。西周时期,其西部属卫国,东部属戴国。东周王朝春秋时期,春秋五霸首霸齐桓公在葵丘会盟诸侯,葵丘即在今兰考县境内。
现今兰考县地处于开封、菏泽、商丘三角地带的中心部位,东临京九铁路,西依京广铁路,陇海铁路、郑徐高铁横贯全境,106、240、310三条国道在县城交汇,连霍、日南两条高速公路穿境而过,是河南“一极两圈三层”中“半小时交通圈”的重要组成部分。
兰考县是焦裕禄精神的发源地,是习近平总书记第二批党的群众路线教育实践活动的联系点,是首批全国整区域推进高标准农田建设试点。全县辖13个乡镇、3个街道,464个行政村(社区),市域面积1103平方公里,耕地面积99.3万亩,人均耕地面积1.14亩。2020年户籍人口95万人,23年常住人口77万人,城镇化率48.63%。
二、总体经济运行分析
从GDP总量看,2008-2023年间,兰考县GDP总量稳步增长。2023年GDP达410.48亿元,是2008年的4.6倍,2022年GDP总量在开封市4个县中排名第3位,在河南省102县(市)排名第23位①,较2008年提升33个位次。
从兰考县GDP占开封市GDP的比重看,占比呈增加趋势。2023年兰考县GDP占开封市GDP的比重为16.2%,较2008年提高3.2个百分点,2023年在开封市4个县中占比排第2(尉氏占比17.8%,通许县11.05%,杞县占比15.5%)。

从GDP增速看,大多数年份兰考县GDP增速快于开封市和河南省GDP增速。2023年兰考县GDP增速2%,高出开封市1.1个百分点,低于河南省2.1个百分点。

从人均GDP看,兰考县人均GDP不断增加,2014年以后几乎与开封市持平,甚至超过开封市水平,但整体上不及河南省平均水平(2019年除外)。兰考县2022年人均GDP达到55717元,占开封市人均GDP的99.4%、占河南省人均GDP的89.7%。
从人均GDP增速看,兰考县人均GDP增速多数年份跑赢省市增速,但近几年增速相对放缓,居开封市4个县末位,居河南省中下游水平。2022年兰考县人均GDP增速5%,居开封市4个县第3位,河南省102县(市)第58位。

三、分产业经济运行分析
(一)产业格局与发展方向
近年来,兰考县积极融入郑开同城化建设之中,构建具有兰考特色的“3+5”产业体系,分别为现代家居、新能源和节能环保、绿色食品3个主导产业,民族乐器、生物医药、智能制造、文旅研学、现代物流5个特色产业。
1.现代家居产业
兰考打造了“一主六副”的现代家居(木制品)产业园区空间发展格局,形成了6个木制品专业配套园区和36个木材加工专业村,目前共有木材加工企业2000余家,其中规模以上企业174家,产业链完整度达46%,已入驻索菲亚、喜临门、江山欧派、大自然、曲美、皮阿诺6家上市企业和TATA木门、立邦油漆、万华禾香、艺格木门、郁林木业、鼎丰木业等一线品牌企业,解决了8万多群众就业。同时积极建设兰东品牌家居配套产业园、考城户外家居产业园,以承接家居产业链配套企业转移。
2022年现代家居产业总产值达400亿元。在河南省内家具产业基地位列前茅,现代家居(木制品)产业园区在全国52个木制品园区中排名第十。2023年兰考现代家居产业链产值突破423亿元,品牌家居特色产业集群入围河南省中小企业特色产业集群。
代表性企业有万华禾香板(兰考)有限责任公司、河南索菲亚家居有限责任公司、河南喜临门家居有限责任公司、河南大自然家居有限公司、河南曲美家居有限责任公司等。
2.新能源和节能环保产业
紧抓全国首个农村能源革命试点与国家级“无废城市”试点的发展机遇,兰考县招引培育一大批循环经济企业布局新能源和节能环保产业,如国家电力投资集团有限公司、河南格林循环电子废弃物处置有限公司、杭萧钢构(兰考)有限公司、兰考瑞华环保电力股份有限公司、中电建兰考生物质制气有限公司、光大环保能源兰考有限公司、河南沐桐环保产业有限公司等。新能源和节能环保产业蓬勃发展,全县可再生能源发电装机达到116.8万千瓦。风电79.4万千瓦、光伏发电33.5万千瓦、生物质发电3.9万千瓦。可再生能源发电量20.5亿干瓦时,可再生能源发电量占全社会用电量比例达到95%。
3.绿色食品产业
兰考县积极发展特色农业,培育的蜜瓜、红薯和花生均进入国家农产品地理标志产品,全县蜜瓜种植面积达3万亩,红薯种植面积达10万亩,花生种植面积达25万亩。
依托正大、禾丰、首农、蒙牛等龙头企业,兰考县畜牧产业集群基本成型,先后获批创建首批全国农业现代化示范区、河南省奶牛现代农业产业园,成功创建全国绿色食品原料标准化生产基地、河南省蜜湖羊种养结合现代农业产业园。
绿色食品产业代表性企业有正大食品(开封)有限公司、兰考晓鸣禽业有限公司、河南省曲大姐食品有限公司、河南五农好食品有限公司等。
4.民族乐器产业
近年来,兰考大力发展民族乐器产业,形成了集制作、展示、销售、电商、物流、演艺、培训为一体的民族乐器完整产业链。
2023年全县民族乐器制造企业及配套企业(作坊)219余家,年产乐器70万台(把),音板及配件500万套,年产值30亿元,市场占有率达到33%,产品不仅畅销国内,更是远销英、美、日、德等全球40多个国家。
代表性企业有兰考县成源乐器音板有限公司、兰考焦桐乐器股份有限公司、河南中州民族乐器有限公司等。
5.生物医药产业
2022年12月,河南省药监局在兰考设立河南药品第三方物流试点。2023年3月,河南省药监局明确提出“支持兰考建设百亿级生物医药产业集群,推动企业高质量聚集,全力助力兰考打造区域领先的生物医药产业高地”“支持兰考生物医药产业集约化、平台化、专业化运营,在慧谷健康产业园建设河南省药品第三方物流试点,支持试点企业依法申请并取得《药品经营许可证》”。依托政策加持,当前兰考慧谷健康产业园建设了药品经营企业聚集中心,引进了臻福药业、惠而好医药、康多药业、运实医药、华青药业、维京医药等多家药品生产和经营企业入驻,园区累计完成投资3500万元,实现产值3.6亿元。
6.智能制造产业
近年来,兰考县智能制造产业发展迅速,引进了富士康集团、光大集团2家世界500强企业。富士康在兰考已投产手机玻璃盖板项目、环保材料项目和5G手机精密结构件三个项目,总投资已达70亿元。可直接提供近2.4万个就业岗位,可极大限度地吸纳贫困农民到园区及周边从事生产服务产业,实现就地、就近就业致富。同时,兰考正在积极争取郑州及其周边有转移意愿的汽车零部件生产企业,瞄准氢能汽车,优先布局未来产业。
7.文旅研学产业
兰考是焦裕禄精神的发源地,同时拥有红色文化和黄河文化两张全国名片。以焦裕禄精神红色文化为核心,黄河文化、乡村振兴为支撑,兰考全域旅游研学旅行产业蓬勃发展。2023年全县共接待海内外游客185万人次,同比增长69.7%,实现旅游收入1.2亿元。
8.现代物流产业
近年来,兰考不断推进与郑州、开封等物流枢纽的连接,谋划推进多式联运陆港、综合保税区、中铁联运建设,扩大兰考融入国内国际双循环的路径和通道。
(二)产业结构分析
兰考县第三产业发展相对较好,一直是县域经济发展中的重要部分。
从三次产业占比来看,2023年兰考县一产占比12.7%,二产占比43%,三产占比44.4%,二三产业成为兰考县域经济发展主要带动力。


(三)工业发展情况分析
近年来,兰考县二产蓬勃发展,规上工业增加值增速领跑开封市4县。2023年全县规模以上工业企业267家,规上工业增加值增速2.3%,高于开封市增速2.2个百分点,低于河南省增速2.7个百分点。
从兰考县规上工业增加值增速与开封市、河南省增速对比来看,除2009年不及开封市增速(低0.6个百分点)、23年不及河南省增速(低2.7个百分点)外,其余年份兰考县规上工业增加值增速均快于开封市和河南省增速水平。


(四)服务业发展情况分析
从兰考县服务业增加值总量看,呈逐年上升趋势。2023年服务业增加值总量达到182.13亿元,2022年服务业增加值居全市第1位,河南省第23位。
从服务业增加值增速看,近几年服务业增加值增速处全省中下游水平,2023年为负增长,增速为-0.9%。2022年增速为2.8%,居开封市4个县中第3位,河南省102县(市)第60位。

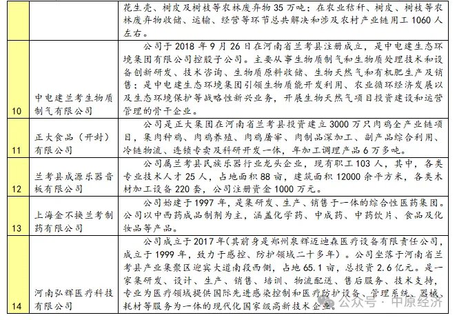
(五)重点企业


四、财政收支分析
2022年之前,兰考县一般公共预算收支总量及在省市的位次均不断提高,但2023年收支总量及省市排名均有所下滑。
从兰考县一般公共预算收支总量及在省市位次看,2023年兰考县一般公共预算收入为33.9亿元,是2008年的17.8倍,2022年一般公共预算收入居开封市4个县第2位,河南省102个县(市)第12位,分别较2008年提升了1个、54个位次。2023年一般公共预算支出达到73.5亿元,是2008年的8.5倍,2022年居一般公共预算支出居开封市4个县第1位,河南省102个县(市)第6位,分别较2008年提升2个、59个位次。
从兰考县一般公共预算收支占开封市的比重看,2023年兰考县一般公共预算收入占开封市一般公共预算收入的比重为22%,相比2008年提高了14.9个百分点。2023年兰考县一般公共预算支出占开封市一般公共预算支出的比重为17.8%,较2008年提升6.3个百分点。
从兰考县税收收入及占开封市税收收入比重看,近三年税收总额逐年下降,占开封市比重整体提高,但多在20%以下。2023年兰考县税收收入实现21.5亿元,是2008年税收收入的4.6倍。
从兰考县税收收入占一般公共预算收入的比重看,2014-2019年间,兰考县税收收入占一般公共预算收入比重超过省市平均水平,2018年之后,比重开始呈下降趋势。2023年兰考县税收收入占一般公共预算收入比重达到63.6%。

从兰考县人均一般公共预算收支绝对量及占省市的比重看,2023年兰考县人均一般公共预算收入为4396元,是2008年的17.8倍,占开封市比重为134.7%,占河南省比重为95.6%;人均一般公共预算支出为9549元,是2008年的8.4倍,占开封市比重为108.7%,占河南省比重为84.7%。
从兰考县人均一般公共预算收支在省市的排名看,2022年兰考县人均一般公共预算收入居开封市4个县第2位、河南省102县(市)第14位,与2008年相比,在河南省的排名提升了54个位次;2022年兰考县人均一般公共预算支出居开封市4个县第1位、河南省102县(市)第5位,与2008年相比,在开封市和河南省的位次分别提升1个、73个名。
从兰考县财政自给率及在省市的排名看,两者均显著提升。2023年兰考县财政自给率为46%,高出开封市财政自给率(37.14 %)8.9个百分点,高出河南省财政自给率(40.79 %)5.2个百分点。兰考县2022年财政自给率在开封市4县排第2位,在河南省102县(市)排第38位,在市省的排名分别较2008年提升2个、23个位次。

兰考县财政自给率与省市财政自给率对比,2021年以前,兰考县财政自给率不及河南省和开封市水平,经过不断追赶,2021年之后,逐渐超过省市水平并拉大与省市的差距。

五、金融业发展分析
从兰考县金融机构年末存贷款余额总量看,余额逐年提高,总量稳居开封市第一,在河南省位次提升明显。2023年兰考县金融机构年末存款余额达到446亿元,是2008年的11.7倍,2022年居开封市4县第1位,河南省102县(市)第38位,在市、省的排名分别较2008年提升2个、39个位次。2023年兰考县金融机构年末贷款余额达到440.7亿元,是2008年的28.4倍,2022年在开封市4个县排第1位,在河南省102县(市)排第13位,分别较2008年提升2个、69个位次。
从兰考县金融机构年末存贷款余额占开封市的比重看,占比不断提高。2023年存款余额占开封市的比重为13.6%,贷款余额占开封市比重的为16%,各自分别较2008年提升了5个、9.4个百分点,其中贷款余额占比增长更快。

从兰考县存贷比看,2011年起兰考县存贷比不断提高,不断追赶并超过省市存贷比。2023年兰考县存贷比达到98.8%,高于开封市存贷比14.8个百分点,高于河南省存贷比15.7个百分点。2022年存贷比在开封市4县排第1位,在河南省102县(市)排第5位,15年间存贷比在全省的位次提升了57位。

兰考县人均存贷款余额方面,绝对量均稳步增长(2020年稍有下降),在全省的位次和占省市的比重均明显提升,但未达到开封市和河南省的平均水平。
2023年兰考县人均存款余额57916元,是2008年的11.5倍,占开封市人均存款余额的83.1%,占河南省人均存款余额的56.5%,占市、省的比重分别较2008年提升了29.6个、25.3个百分点。2022年兰考县人均存款余额居开封市4县第1位,居河南省102县(市)第60位,在市、省的排名分别较2008年提升了2个、31个位次。
2023年兰考县人均贷款余额为42473元,是2008年的20.6倍,占开封市人均贷款余额的72.6%,占河南省人均贷款余额的49.9%,占市、省的比重分别较2008年提升了33.1个、31.2个百分点。2022年兰考县人均贷款余额居开封市4县第1位,居河南省102县(市)第16位,在市、省的排名分别较2008年提升了1个、72个位次。

六、居民收入分析
兰考县居民人均可支配收入逐年提高,在省市的位次、占省市的比重均有所上升,但离省市的平均水平还有一定差距。
2023年兰考县居民人均可支配收入为24625元,占开封市居民人均可支配收入的比重为90.9%,占河南省居民人均可支配收入的比重为82.3%。2022年兰考县居民人均可支配收入在开封市4县排第2位,在河南省102县(市)排第61位。

分常住地来看,兰考县城乡居民人均可支配收入总额逐年提高,其中,农村居民人均可支配收入在全省的位次提升显著,逐渐跻身全省上游水平,但城镇居民人均可支配收入处于全省下游水平,距省市平均水平差距较大。
2023年兰考县城镇居民人均可支配收入达到32472元,是2008年的3.6倍,占开封市城镇居民人均可支配收入的比重为88.5%,占河南省城镇居民人均可支配收入的比重为80.7%,占市、省的比重分别较2008年提升了13.3个、12.5个百分点。2022年兰考县城镇居民人均可支配收入在开封市排4县第2位,在河南省102县(市)排第80位,分别较2008年提升了1个、15个位次。
2023年兰考县农村居民人均可支配收入为19617元,是2008年的5.6倍,占开封市农村居民人均可支配收入的比重为101.7%,占河南省农村居民人均可支配收入的比重为97.8%,占市、省的比重较2008年均有所提升,占开封市的比重提升了21.8个百分点,占河南省的比重提升了19.6个百分点。2022年兰考县农村居民人均可支配收入在开封市4县排第2位,在河南省102县(市)排第41位,分别较2008年提升了2个、51个位次。
从城乡居民收入对比来看,2023年兰考县城乡居民人均可支配收入比约为1.65:1,2022年兰考县城乡居民人均可支配收入比为1.6:1,城乡收入差距在全省102县(市)排名第27位,较2008年前进了40个位次。

七、固定资产投资分析
近两年,兰考县固定资产投资增长较快,其中基础设施投资增速最快,工业投资、民间投资和房地产投资均放缓甚至负增长。
2023年兰考县固定资产投资增长15.8%,高于开封市固定资产投资增速11个百分点,高于河南省固定资产投资增速13.7个百分点。其中,2023年,基础设施投资增速达221.3%,工业投资增速为13.7%,房地产投资和民间投资均下降,房地产降幅最大为-29.6%。

从兰考县固定资产投资增速与省市增速对比来看,2011-2023年间,兰考县固定资产投资增速均超过河南省增速水平,绝大多数年份超过开封市增速水平(2011、2014、2019、2021年不及开封市增速水平)。


八、社会消费分析
2008-2023年,兰考县社会消费品零售总额及其占GDP的比重和其在省市的位次均不断提高。2017年,兰考县社会消费品零售总额突破100亿元,2019年突破200亿元,2023年达到237.4亿元,其中批发零售业达到203.84亿元,占社会消费品零售总额的比重为85.9%,住宿餐饮业为33.57亿元,占社会消费品零售总额的比重为14.1%。2022年兰考县社会消费品零售总额在开封市4县排第1位,在河南省102县(市)排第10位,在市、省的位次分别较2008年提升了3个、49个位次。
兰考县人均社会消费品零售总额绝对量逐年增长,2019年超过省市平均水平,在全省的位次提升明显。2023年兰考县人均社会消费品零售总额为3.08万元,是2008年的近10倍,占省市的比重分别为123.7%、116.4%,各自分别较2008年提升了66个、64.4个百分点。2022年人均社会消费品零售总额居开封市4县第1位,居河南省102个县(市)第4位,分别较2008年提升了2个、74个位次。


九、人口规模分析
从人口情况看,兰考县2023年常住人口为77万人,占全市常住人口的16.3%。2020年,兰考县户籍人口为95.5万。2022年兰考县常住人口为76.5万人,在开封市4个县中排名第2位,在河南省102县(市)中排名第32位,人口规模较大。2020年人口外流17.8万,人口流失率为18.7%。
从城镇化率看,2013-2022年兰考县城镇化率不断提升,2022年城镇化率为48.6%,在全省排名第41位,较开封市城镇化率低4.9个百分点,较河南省城镇化率低8.5个百分点。

从就业情况看,2019年兰考县从业人数为62.3万人。从三产就业结构来看,2008年以来第一产业从业人员占逐年减少,第二、第三产业就业人数占比逐年提高。2019年第一产业和二、三产业从业人员比例为36.5:63.5。

十、公共服务分析
基础教育阶段,兰考县学校数、在校学生数有所减少,其中,基础教育学校数由2012年275所降至2018年252所,在校学生数由2012年的12.04万人减少至2018年的11.75万人。
千人卫生机构床位数和千人卫生技术人员数均先提升后又降低,2019年达到最大值,分别为9.19和9.24,2023年为分别为6.45和8.26。

十一、县域发展战略分析
近年来,兰考县紧抓郑开同城化进程的战略发展机遇,做强做大产业体系,推动城乡融合发展,激活县域经济发展动能。
一是做强主导产业。强化家居产业生态,把最初的板材粗加工业发展培育成现代家居产业体系;结合乡村生活垃圾分类,建设循环经济示范园区,推进垃圾收储运和循环利用一体化,推动生产生活方式绿色转型;发展民族乐器产业,形成集制作、展示、销售、物流、演艺为一体的完整产业链;培育奶牛+饲草产业体系并利用土地、劳务等合作社和家庭农场等新型经营组织,促进现代农业高质量发展。
二是构建开放格局。积极融入郑州都市圈,加快纳入郑开同城化,强力“连汴融郑、提级扩能”。
三是抓实创新驱动。高水平建设郑开科创走廊兰考功能区,构建科技创新创业孵化体系,健全“微成长、小升高、高变强”梯次培育机制,促进科研成果转化。
四是构建城乡融合空间新格局。打造郑开兰同城的东部区域中心城市,构建“一主三副多节点”的县域空间一体化格局,形成“中心城区、副中心、特色集镇、示范村”四级城乡空间结构。
十二、综上所述
近年来,兰考县经济发展充满活力,经济总量、人均GDP、居民收入增长等指标不断实现新突破,农业生产总体稳定、工业经济快速增长、社会消费品市场蓬勃发展、经济结构调整步伐加快、金融机构存款余额稳定增长,总体发展态势良好。
“十四五”末及“十五五”开局,兰考县经济社会发展仍面临较大挑战:
一是创新能力还不强,科技投入不足。创新人才、创新团队缺乏,创新载体和研发平台较少。
二是主导产业结构的上下游配套能力不强,尚未形成规模较大、配套齐全的产业集群。还不具备分工细致、具有良好协作配套能力的产业链和具有较强竞争力的价值链。
三是经济规模小,城镇化率低,发展不平衡不充分问题仍很突出。
未来一段时期,兰考县要抓好乡村振兴和推动黄河流域生态保护与高质量发展两大国家战略给兰考带来了广阔的发展空间。一方面,充分发挥承东启西的区位优势,加大招商引资力度,抢抓产业升级和科技创新机遇,积极承接产业转移构筑合作平台,在更高水平、更高层次上参与国内外分工合作。另一方面,进一步将红色资源转化为发展资源,培育发展新动能,构建发展新格局,推动县域经济全方位高质量发展。最后,深刻把握好黄河流域生态保护和高质量发展、中部崛起、乡村振兴等系列国家战略中蕴藏的发展机会,推进县域经济高质量发展。
①因2024年《河南统计年鉴》尚未发布,本文2023年相关数据来源为各地统计公报,故暂未对2023年数据进行排名,采用2022年数据排名情况撰写。
撰稿人:徐涛;耿明斋、周立、王永苏、李燕燕、屈桂林、赵岩、李甜、张兆源、原嘉昊等参与讨论。
