6月22日开始考试!2024年新乡市普通高中招生工作方案公布

为全面深化招生制度改革,促进我市普通高中健康协调科学发展,创建“阳光、有序、和谐”的招生环境,根据《河南省教育厅关于做好2024年普通高中招生工作的通知》(教基〔2024〕102号)精神,结合我市实际,制定 2024年新乡市普通高中招生工作意见。
一、招生对象
(一)普通高中原则上招收年龄不超过18周岁(2005年9月1日后出生),具有当地初中学籍的初中毕业生。
(二)在户口所在地以外学校就读,返回户籍所在地报考的初中毕业生。
二、报名
2024年普通高中招生考试统一实行网上报名,由市、县(市)教育局基础教育管理部门组织实施,考生通过河南省招生信息服务平台(http://gzzs.jyt.henan.gov.cn,以下简称“高中招生平台”)进行报名和志愿填报。
往届初中毕业生和具有同等学力的社会青年以及回户口所在地报考的初中毕业生,可以随当地初中学校报名,也可以由本人携带有关证件(户口本、初中毕业证、综合素质评价报告)到当地教育局设立的报名点报名。
三、考试
普通高中招生考试和初中毕业生学业考试合并进行,由河南省教育厅统一命题、统一试卷、统一考试时间,新乡市教育局统一组织考试,各考区组织评卷和录取。2024年我市中招考试科目为:语文、数学、英语、物理、化学、道德与法治、历史、生物、地理。生物、地理学科为八年级考生科目。具体考试时间和分值见下表。

综合实践活动(含信息技术、劳动技术、研究性学习、社区服务和社会实践)等国家课程、地方课程和学校课程,进行学业考查(考试),由各县(市)、区教育行政部门统一组织,以初中学校为主实施,体现在学生的综合素质评定之中。初中毕业生体育考试和物理、化学、生物实验操作考试纳入中招统一管理。体育100分,物理、化学、生物实验操作考试30分计入中招录取总成绩。美育成绩以等级呈现,列入综合素质评定,2024年中招成绩满分为730分。八年级生物、地理考试成绩以A、B、C、D四个等级呈现。生物、地理考试成绩在中招录取时使用,无生物、地理成绩的考生普通高中不予录取。省级示范性高中(含新乡市外国语学校、铁路高级中学)在生物、地理成绩C等(含C)以上报考学生中录取。
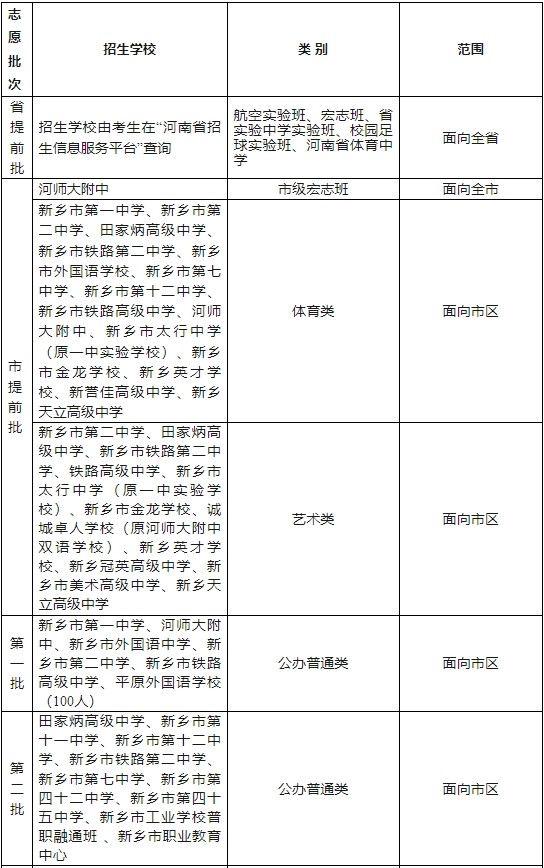
四、志愿设置
选报普通高中志愿类别的考生,需按照报名所在地教育局设置的普通高中志愿填报。市区普通高中志愿设置方案如下:


以上志愿设置中省提前批“航空实验班”“宏志班”“省实验中学创新实验班”“校园足球实验班”“河南省体育中学”面向全省招生;市提前批“河师大附中宏志班”面向全市招生;“体育艺术特长生”及第一至三批志愿面向市区招生。
五、录取
普通高中录取全部在“高中招生平台”上进行,坚持综合评价、择优录取的原则。初中学业水平考试成绩和综合素质评定结果是普通高中录取的主要依据。全市普通高中招生在各批次录取时,严格执行计划限额,如遇成绩并列超出招生计划,先按并列考生的语文、数学、外语3科成绩之和择优录取,如仍存在并列超计划情况,则依次按语文、数学、外语单科成绩择优录取。
省提前批第一批次录取时间为7月12日;第二批次为7月13日。考生可自主填报两个批次志愿,每个批次限报一个志愿。省提前批次录取结束后,我市开始中招录取工作。7月15-16日,市县级提前批次集中录取;7月20-30日,市县级普通批次录取;各县(市)规范录取程序,按照先录统招生,再录分配生的顺序进行;8月3-6日,全市统一集中补录;8月20日前全市普通高中录取工作结束。录取期间,每一批次录取结束后48小时,考生可登陆平台查询录取结果。被学校正常录取后未按规定时间报到的考生,视为主动放弃普通高中学业资格。
(一)省提前批志愿的录取。省提前批次录取办法执行河南省教育厅的有关文件规定。面向全省招生录取按照录取批次依次进行,被上一批次录取的考生不再参加以后批次录取及面向本市的招生录取。
(二)普通生的录取。录取时按照志愿顺序分批进行,采取先录计划内统招生,再录分配生的办法。考生如未被前一批次志愿学校录取,再依次参加下一批志愿学校以及征集志愿学校录取。综合素质评定为D等及无生物、地理成绩的考生普通高中不予录取。
(三)分配生的录取。为推动义务教育均衡发展,继续实行优质高中招生计划分配政策。全市优质高中“分配生”的比例要达到50%以上。市区的“分配生”比例,按照市一中、市外国语学校、河师大附中、市二中、铁路高级中学统招计划的60%确定名额,并将“分配生”名额均衡分配到各初中学校。“分配生”的录取分数线以初中学校为单位分别划分,依据考生毕业学校的分配生指标和考生考试成绩及报考志愿,分别在各初中学校由高分到低分录取。“分配生”的最低录取分数线控制在考生所报考省级示范性高中统招录取分数线以下60分以内,并且不得低于市区普通高中最低录取线。初中学校未能完成的分配生指标,在所有具有分配生资格的考生中,按报考志愿和剩余计划再次录取。往届初中毕业生、未在注册学籍学校就读的学生、回原籍报考的外地初中毕业生,以及中途转入学生一律不享受本市分配生招生政策(当地人才引进、部队换防等政策明确规定应安置子女入学情况除外)。各初中学校要将本校具有分配生资格的学生名单在校内进行公示,接受监督。
(四)特长生的录取。通过专业测试达到合格等级的体育、艺术特长生,可以通过服务平台填报提前批志愿,按照报考志愿、文化课成绩和招生计划录取。
(五)宏志班的录取。宏志班的招生对象为建档立卡等家庭经济困难、品学兼优的应届初中毕业生(含非建档立卡的家庭经济困难残疾学生、农村低保家庭学生、农村特困救助供养学生),具体认定办法参照《河南省教育厅 河南省民政厅 河南省扶贫办 河南省残疾人联合会转发<普通高中建档立卡家庭经济困难学生免除学杂费政策对象的认定及学杂费减免工作暂行办法>的通知》(教财〔2016〕964 号)执行。各初中学校要依据国家和省有关文件规定,对宏志班考生资格进行初审,并将考生相关证明上传省高中阶段招生信息服务平台,经教育局复审通过后,方具备报考资格。录取时按照招生计划和学生报考志愿,依据考生中招成绩及综合素质评定结果,择优录取。
六、中招政策性加分对象和标准
(一)根据《河南省公安英烈和因公牺牲伤残公安民警子女教育优待工作实施细则》(豫公通〔2018〕66号),公安烈士、公安英模子女,按照录取分值10%的标准,降低分数优先录取;因公牺牲、一级至四级因公伤残公安民警子女,按照录取分值5%的标准,降低分数优先录取。
(二)根据《河南省实施〈中华人民共和国归侨侨眷权益保护法〉办法》和《河南省实施〈中华人民共和国台湾同胞投资保护法〉办法》,归侨、侨眷考生照顾10分录取,台湾同胞投资者及随行眷属、所聘台湾管理人员凭《台湾同胞投资证书》,其子女报考普通高中的,照顾10分。
(三)根据中共河南省委、河南省人民政府《关于贯彻中发〔2006〕22号文件精神,全面加强人口和计划生育工作,统筹解决人口问题的意见》(豫发〔2007〕7号)精神,对农村独生子女家庭和计划生育双女家庭,其子女报考本县(市、区)高中时照顾10分。
(四)根据省教育厅《关于对艾滋病防治帮扶工作队员子女入学给予适当照顾的通知》(豫教基〔2004〕69号)精神,派驻各地进行艾滋病防治帮扶工作队员的子女,报考当地普通高中的可照顾10分。
(五)根据《河南省少数民族权益保障条例》,少数民族考生报考少数民族学校的照顾10分;报考其它学校的,照顾5分。
(六)军人子女考生加分按照河南省教育厅、河南省军区政治部印发的《河南省<军人子女教育优待办法>实施细则》(政联 〔2012〕1 号)和《关于进一步明确军人子女中招优待政策的通知》(豫政联〔2019〕2 号)要求执行。各军分区(警备区)政治工作处负责审查上报优待对象名单,省军区政治工作局汇总核定后报省教育厅,省教育厅将优待对象名单转发给各地教育行政部门,最终以省教育厅反馈名单为准。驻豫武警部队和国家综合性消防救援队伍人员子女的教育优待参照执行。一级至四级残疾退役军人子女教育优待按照民政部、教育部、总政治部关于印发《优抚对象及其子女教育优待暂行办法》的通知(民发〔2004〕第192号)要求执行。
(七)获得见义勇为荣誉称号人员及其子女加分按照《河南省人民政府办公厅转发省民政厅等部门关于加强见义勇为人员权益保护工作意见的通知》(豫政办〔2013〕90号)执行。见义勇为死亡人员子女,按照录取分值10%的标准,降低分数优先录取;获得国家级、省级见义勇为荣誉称号人员及其子女报考普通高中时,照顾15分录取;获得省辖市级见义勇为荣誉称号人员及其子女,照顾10分录取;获得县级见义勇为荣誉称号人员及其子女,照顾5分录取。
(八)根据教育部办公厅《关于解决驻外使领馆工作人员子女回国后入学问题的通知》(教基厅〔2005〕16号),持有驻外使领馆出具的《驻外使领馆工作人员随任子女回国证明》的初中阶段回国的初中生,在初中毕业后参加我省统一组织的高级中等学校招生考试的,在条件相同的情况下,优先录取。
按照“谁主管、谁认定、谁负责”的原则,公安、外侨、人事、卫生等有关部门须向教育行政部门或考生出具有效的加分证明材料。同一考生如符合多项加分条件,只取其中最高一项分值加分,不得重复加分。除上述省定加分项目外,不得自行增加加分内容。各县(市)要制定具体、严密的操作办法,严格审查照顾对象的资格,坚决抵制各种弄虚作假现象。凡照顾对象名单,均要在学生毕业的初中学校张榜公布,接受社会的监督。
符合加分条件的考生,需在网上提出申请并打印出《2024年河南省普通高中招生考试照顾加分登记表》。在规定的时间内持有关加分证明材料到当地教育局指定的审验点进行审验。现役军人子女考生加分材料,5月7日前报新乡市军分区政治处审核。
七、工作要求
(一)加强领导,落实责任制。各招生单位要加强对中招工作的领导,制定科学规范的招生方案,明确校长为招生第一责任人,采取有力措施,保证招生工作的顺利进行。
(二)认真落实进城务工人员随迁子女升学考试政策。各县(市)要认真贯彻落实《河南省人民政府办公厅转发省教育厅等部门关于做好进城务工人员随迁子女接受义务教育后在当地参加升学考试工作实施意见的通知》(豫政办〔2012〕180号)和《河南省人民政府关于印发河南省居住证实施办法的通知》(豫政〔2016〕76号)精神,加强组织领导和统筹协调,落实和完善进城务工人员随迁子女以居住证为主要依据的中招升学考试政策,切实保障随迁子女受教育权益。
(三)切实保障听力残疾学生公平参加考试权利。听力残疾(500Hz、1000Hz、2000Hz、4000Hz的纯音听力检测结果为每侧耳的平均听力损失都等于或大于40分贝[HL])学生,可凭地市级以上医院(含地市级)出具的听力检测证明(报告),向所在初中学校申请免英语听力测试,经初中学校公示5天无异议,报当地教育局审核批准后,可免试英语听力。免试听力学生英语听力成绩按照其英语非听力部分得分比例计算,计算公式为:免试听力学生英语听力成绩=英语听力部分总分×(非听力部分得分÷非听力部分总分)。
(四)规范招生管理,维护招生秩序
1.严肃招生纪律。各县(市)教育局、各普通高中,要严格按照规定的招生范围、招生计划、招生时间、招生方式进行统一招生。严禁以任何形式提前组织招生、超计划招生、违规跨区域招生、“掐尖”招生;严禁学校间混合招生、招生后违规办理转学;严禁公办学校参与举办的民办学校以公办学校名义招揽生源;严禁高中学校与考生提前签约,违规圈占生源;严禁与社会培训机构联合组织以选拔生源为目的的各类考试,或采用社会培训机构组织的考试结果作为招生依据;严禁以高额物质奖励、免收学费、虚假宣传等方式争抢生源;严禁录取最低控制分数线以下的学生;严禁招收已被其他学校录取的学生;严禁招收借读生、人籍分离、空挂学籍;严禁收取择校费、与招生入学挂钩的赞助费以及跨学期收取学费;严禁公布、宣传、炒作中考“状元”和升学率。
2.维护考生合法权益。任何单位或个人不得以任何理由和形式限制学生报名,严禁强迫学生违背本人意愿填写志愿,不得采取任何不正当手段争抢生源,杜绝违规招生。
3.严格执行收费政策。普通高中学校要严格按照国家、省、市有关部门规定的收费项目、标准和办法进行收费,任何单位和学校不准违规收费。严禁以借读生、代培生、旁听生等名义招生并收费;严禁向学生收取赞助费、建校费、捐资助学费等。民办高中严格执行发改部门批准的收费标准,不得擅自提高收费标准,按照审批的每生/年或每生/期收费,不得跨年度收费。
4.规范学籍备案。考生应填写《2024年中招考试承诺书》,纸质版由考生本人和监护人签字后留存在毕业学校。未参加中招考试和未在网上填报志愿的学生,一律不能被普通高中录取。未经网上统一录取的学生一律不予注册普通高中学籍。被学校正常录取后未按规定时间报到的考生,视为主动放弃普通高中学业资格,省内一律不予注册普通高中学籍。任何学校不得擅自招收已被其他学校录取的学生。严禁出现人籍分离、空挂学籍、学籍造假等现象,各学校不得为违规跨区域招收的学生办理普通高中学籍。
5.加强招生督查。各县(市)教育局要加强对中招考试、评卷、录取等工作的监督,对中招工作中出现的各种可能危害公平、公正的行为及时制止;对违规违纪招生现象要严厉查处;对结果存在异议的复查、投诉要及时给予答复。
(来源:新乡市教育局微信)
