正午、华策、柠萌等80+片单:古装多、女性热、年代香、出海“潮”


©️镜象娱乐
文丨栗子酒
眼下,影视公司筹备新内容的脚步明显加快。
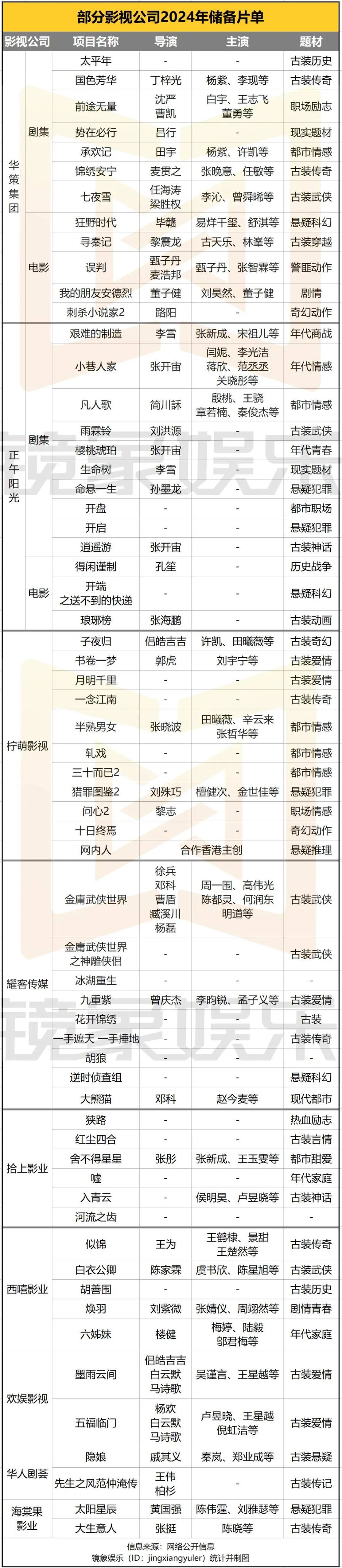
近日,以第28届香港国际影视展(Filmart)为契机,华策集团、正午阳光、柠萌影视、耀客传媒等多家影视公司及平台纷纷发布2024年最新片单,相关作品累计约80部。

透过这些作品,行业剧集创作趋势愈渐清晰,大面积的古装剧内容储备引人期待,重头戏的年代群像大剧、关注女性题材的多元内容,以及回暖的武侠剧、港剧新作等,都为当下的影视市场添了几分惊喜。
华策、耀客等着力古装
港剧、武侠剧回潮
据镜象娱乐统计,在这些影视公司发布的内容片单中,古装剧占比接近一半,未来仍是各家布局的重头戏。且从内容体量来看,古装剧也是各家布局中相对更头部的剧集。
一如华策集团发布的剧集片单中,四部古装剧体量都不小。其中,偏正剧的《太平年》,聚焦吴越国于太平兴国三年完成“纳土归宋”的历史故事;《国色芳华》则是杨紫、李现再度合作的作品,围绕牡丹培育展开一段古代传奇。

此外,柠萌影视将在《一念关山》之后,打造“姊妹篇”《一念江南》,由许凯、田曦薇等主演的奇幻作品《子夜归》等剧也出现在此次片单中。于正的东阳欢娱影视释出《墨雨云间》《五福临门》两部古装爱情剧,前者由吴谨言、王星越等主演,后者聚焦古代市井婚恋题材,走轻喜剧路线。
相比之下,片单中几乎一半都是古装剧的耀客传媒,则把重心放在武侠剧上。整体上说,近两年,市场围绕武侠剧的布局有回暖迹象,2023年,无论是新武侠类的《莲花楼》、还是偏喜剧的《鹊刀门传奇》都拿到不俗的成绩,行业对武侠剧的投入也在增长。
未来,耀客传媒的武侠内容将围绕“金庸武侠世界”展开,该系列由《东邪西毒》《南帝北丐》《华山论剑》《九阴真经》《铁血丹心》五大单元构成,周一围、高伟光、陈都灵、何润东、明道等将在其中担当主演,共同还原一个新的“金庸武侠宇宙”。此外,华策的《七夜雪》、正午阳光的《雨霖铃》、西嘻影业的《白衣公卿》等,也都是武侠赛道的重磅作品。
同样明显回潮的还有港剧。一方面,阿里大文娱正式官宣启动“港艺振兴计划”,与该计划同步官宣的还有一份港剧片单,阿里大文娱旗下的优酷将与TVB、邵氏兄弟、天下一集团等合作12部港剧,备受关注的《新闻女王2》原班人马回归,《黑色月光》《家族荣耀》系列等也在其中。

另一方面,腾讯视频也着重强调了平台的港剧内容,除了与TVB合作《巾帼枭雄之悬崖》《企业强人》《反黑英雄》《刑侦12》四部定制剧外,还将与海棠果影业合作警匪片《太阳星辰》,后者由陈伟霆、刘雅瑟等主演。平台参与下,港剧市场或将更快回温。
年代剧、女性题材依然很香
影视新势力加速涌现
另外,年代群像剧、女性题材作品依然是各家着重关注的方向。
就此次发布的片单来看,正午阳光在打造《大江大河》《乔家的儿女》等爆款之后,公司布局的《艰难的制造》《小巷人家》等继续着力这一方向,前者衍生自“大江大河宇宙”,再度回看上世纪90年代的改革浪潮;后者则将视角拉回上世纪70年代末的南方小巷,关注平凡百姓的烟火日常。
同赛道中,拾上影业将带来亦舒的同名作品《嘘》,以“伍家三子女”为主线展开叙事;西嘻影业布局的《六姊妹》,将透过六位女性的视角,讲述中国普通家庭的60年变迁……
当然,《六姊妹》也是此次片单中关注女性题材的一个代表作,市场围绕女性话题的剧集创作热度不减。目前,柠萌影视在《三十而已》之后,将继续布局《三十而已2》;华策发布的《承欢记》同样改编自亦舒的同名小说,剧集将透过母女关系的母题,传达独立奋斗的新时代女性态度。

而伴随着相关内容布局,更多影视创作新势力加速涌现。其中,杨晓培创办的西嘻影业成长迅猛,此前,她曾在《择天记》《扶摇》等大剧中担当制片人,后来操盘《梦中的那片海》《好事成双》等热门剧。如今,古装剧、女性题材作品依然是西嘻影业着力的重点,除了此次片单中发布的内容,公司筹备中的《梁陈美景》《对的人》,也延续着相似的方向。此外,西嘻影业的布局面还在进一步扩大,前不久,公司与中国国家话剧院“国话数智文化公司”达成合作,双方将共同开发国话首部微短剧《和苏东坡一起工作的日子》。
同样,拾上影业也是新势力中的一个佼佼者,创始人房迎曾带领团队制作出《你是我的城池营垒》《亲爱的,热爱的》等热门剧,此次发布的《舍不得星星》《嘘》《入青云》《狭路》《红尘四合》《河流之齿》等片单,也是未来行业剧集储备中颇受关注的内容。
正午发力电影
柠萌、华策等筹谋出海
除了常态化的剧集布局之外,部分影视公司也开始尝试更多创作方向。
一边是华策继续在电影市场加码,于《刺杀小说家》之后继续布局《刺杀小说家2》,并持续推出《狂野时代》《我的朋友安德烈》等多部新作。另一边,正午阳光也加入了电影创作的行列,公司操盘的首部电影《得闲谨制》由孔笙执导,以1943 年5月鄂西会战的关键战役“石牌保卫战”为背景,塑造历史战争切面下的小人物。同时,正午还将围绕其优质IP,推进相关的电影开发,《琅琊榜》的动画电影、继续时间循环的《开端之送不到的快递》等都已提上日程。

此外,随着华语剧的国际影响力持续提升,影视公司的内容出海脚步也在加快。
作为最早推进出海战略的影视公司之一,华策继续在海外市场发力。目前,公司自主创建的全球传播“一张网”已建有100多个频道,海外订阅用户超2000万人。此前,华策出品的《去有风的地方》《向风而行》等都拿到不错的海外播出表现。
同样表现不俗的还有柠萌影视,后者在国剧海外发行的基础上,进一步推进自研IP的海外本土化制作和海外原创内容的制作发行。其中,除了泰版《三十而已》创作落地之外,该IP的翻拍权还被授权至日本富士电视台、韩国JTBC、越南VTV、印尼VIU等国家和地区的头部平台;《猎罪图鉴》也官宣了海外本土化创作进程;另外还有面向泰国市场的的都市情感喜剧《The Fairest Lady》、青春悬疑剧《Boy House》等已在筹备中。
显然,无论是着力电影创作,还是推进内容出海,剧集公司都在尝试更多的布局点,整体的内容版图颇具想象力。且就此次集中的内容发布来看,比起内容本身,片单释出的更有价值的信号或许在于,行业已经来到新的发展阶段,随着更多内容落地,影视行业未来的前景值得期待。
镜象娱乐(ID:jingxiangyuler)原创
转载请注明来源、作者署名,违者必究

