1月12日,深圳手回科技集团有限公司(下称“手回科技”)递交招股书,准备在港交所主板上市,中金公司、华泰国际为其联席保荐人。

据贝多财经了解,手回科技为保险经纪公司小雨伞保险经纪有限公司(简称“小雨伞经纪”或“小雨伞”)母公司。天眼查信息显示,小雨伞经纪的前称为万贝国际保险经纪(天津)有限公司,2017年6月更名,由手回科技全资控股。

一、多次被罚
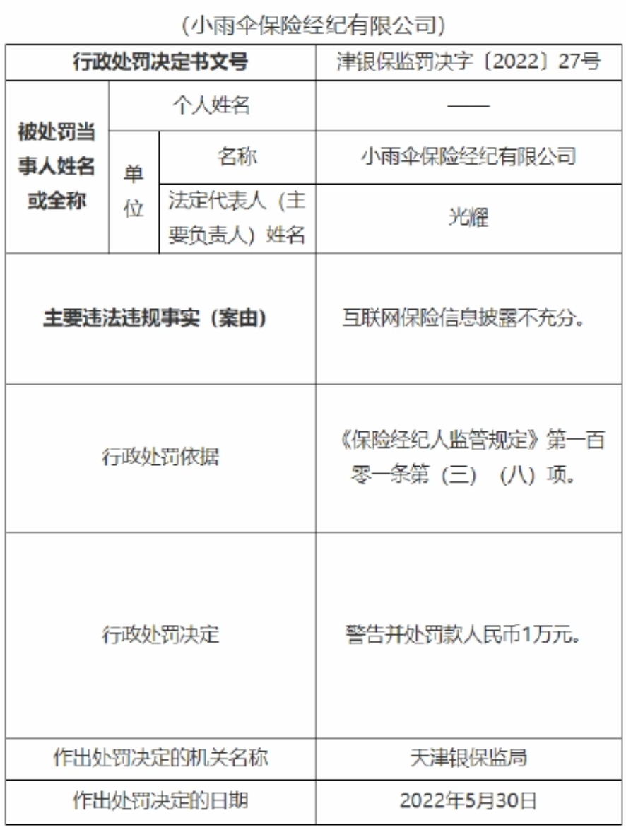
值得一提的是,小雨伞经纪曾多次遭到监管部门的处罚。2022年6月,因互联网保险信息披露不充分,小雨伞经纪被原天津银保监局警告并处罚款人民币1万元。同时,相关责任人陈德涛被警告并处罚款1万元,处罚时间为2022年5月30日。

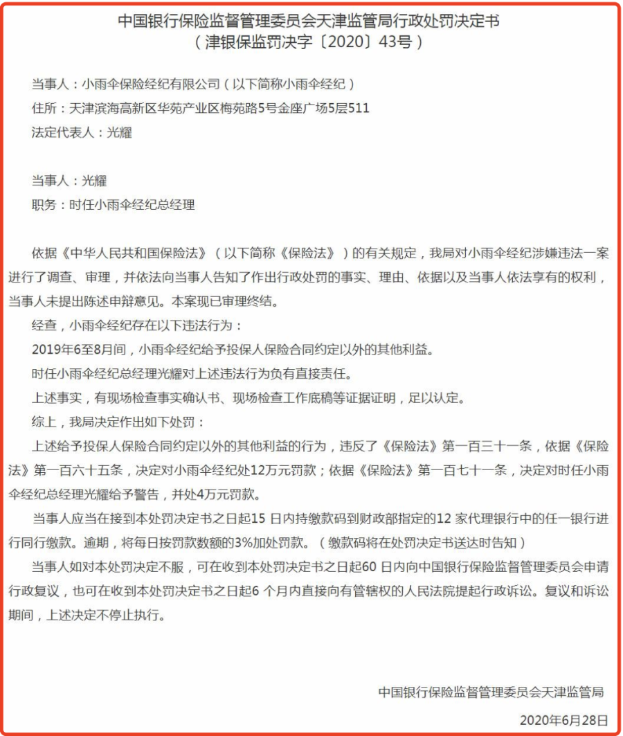
不过,这并非小雨伞经纪首次被处罚。2020年7月,天津银保监局公布的信息显示,小雨伞经纪因于2019年6月至8月给予投保人保险合同约定以外的其他利益,被罚款12万元。同时,时任小雨伞经纪总经理光耀被给予警告,并罚款4万元。

其中,光耀也是手回科技的控股股东、董事长。据招股书披露,光耀于2015年1月联合韩立炜创立了手回科技。目前,光耀担任手回科技董事会主席(即董事长)兼首席执行官(CEO)。此前,光耀、小雨伞经纪在2019年1月各自被罚款5000元。

除了小雨伞经纪外,手回科技全资控股的创信保险销售有限公司(下称“创信保险销售”)同样收到了罚单。就在2023年12月15日,国家金融监督管理总局深圳监管局公布的罚单显示,创信保险销售被警告并处罚款5万元。
同时,时任创信保险销售总经理黄龙被警告并罚款3万元。行政处罚信息,创信保险销售存在的违法违规行为包括:因未按规定使用银行账户、部分互联网人身保险业务不符合监管要求、未按规定建立或者管理业务档案。

而此前的2018年5月,创信保险销售还曾因提交的关于许某某高管任职资格申请资料中存在虚假材料,而被原江苏保监局罚警告,且1年内不得再次申请该行政许可。
二、三个平台
据招股书介绍,手回科技是一家在线人身险中介服务提供商,致力于通过以保险客户为中心的数字化人身险交易及服务平台,为保险客户提供定制保险服务解决方案。目前,手回科技旗下平台包括小雨伞、咔嚓保和牛保100等。
其中,手回科技的人身险数字化交易及服务解决方案主要包括通过小雨伞平台赋能在线直接销售解决方案、通过咔嚓保平台赋能的代理人营销科技解决方案、通过牛保100平台赋能的业务合作伙伴营销科技解决方案。
截至2023年9月30日,小雨伞、咔嚓保和牛保100平台累计注册用户数量超过1800万,累计投保人数量超过280万,累计被保险人数超过420万。手回科技在招股书中称,其提供的保险产品可覆盖保险客户不同年龄段产生的不同需求。

招股书显示,手回科技销售的产品以长期人身险产品为主。自成立以来,手回科技出售了逾,300个产品,其中包括逾200个定制产品和逾1100个保险公司已有的产品。截至2023年9月30日,该公司在售的产品有260个。
三、业绩波动
2021年、2022年和2023年前九个月(前三季度),手回科技的营业收入分别为人民币15.48亿元、8.06亿元和13.37亿元,毛利分别为4.61亿元、2.80亿元和4.34亿元,净利润分别为-2.04亿元、1.31亿元和-2.87亿元。


不难看出,手回科技的业绩出现了明显的波动,其中2021年的营收同比减少47.9%。同时,该公司还在2021年度和2023年前三季度出现了不同程度的亏损。而按非香港财务报告准则计量,手回科技的经调整净利润分别为1.95亿元、7502.3万元和2.09亿元。

贝多财经了解到,手回科技的收入主要由保险交易服务贡献,涵盖四类保险产品,包括寿险、重疾险、医疗及其他保险、短期保险产品。其中,寿险产品的贡献占比逐年提升,而重疾险则明显下降,短期寿险产品占比略有波动。
在上市前的股东架构中,光耀通过通过Little Blue Light对手回科技的持股比例为29.68%,韩立炜通过Convolution持股8.18%,刘丽通过Plmmliu持股1.23%,员工持股平台Xiaoyusan Limited持股3.98%,股份奖励计划信托Vitality Innovations持股3.27%。
同时,诺亚控股(诺亚财富,HK:06686、NYSE:NOAH)通过歌斐持股14.06%,闫凯境通过西藏聚智持股9.99%、天津聚新持股3.23%,红杉雨澄持股13.05%,极地信天持股6.77%,经天纬地持股5.58%,Gable Feng Gao通过StarReach Tech持股1.00%。

目前,韩立炜为手回科技联合创始人、执行董事、首席技术官(CTO),刘丽为该公司执行董事、首席产品官,李鉴庭为执行董事、首席信息官,王馨为首席财务官(CFO)。

