逐浪智能时代,网易数帆“重写”低代码

如今,越来越多行业正驶入数字化转型的深水区,如何彻底释放数据生产力,成为所有企业的一道必答题。
4月25日,“网易数帆低代码业务战略发布会”在线上举行。在发布会上,网易数帆发布了CodeWave智能开发平台,该平台以网易自研的智能大模型为底座,以低代码为开发工具,开发者只需编写少量代码,通过自然语言描述和可视化拖拉拽即可快速开发应用。
未来,该平台还将深化AIGC的应用,增加智能设计、智能D2C、智能业务分析BA、智能资产运营等功能。
毫无疑问,智能化技术和低代码技术的结合,正在颠覆传统的交互方式和应用开发模式,也加速了数字经济的发展进程。正如网易CEO丁磊所说,这是一个生产力马上就要倍数迸发的时代,也是一个企业做出数字化转型的新时机。
当前所未有的浪潮到来,企业该如何利用工具提高生产力,又该如何赢在智能时代的起跑线上?
AI+低代码全新应用开发时代,网易数帆蓄势待发
二十大报告明确提出了建设数字中国的使命。在报告中,我们把建设数字中国放在建设制造强国和交通强国同样重要的位置。
而加速数字中国建设,软件和信息技术产业承担着重要使命。对此,网易杭州研究院执行院长、网易数帆总经理汪源表示:“建设数字中国,最核心的就是需要去发展软件产业。”
IDC也有预测:“到2025年,25%的中国500强公司将成为软件生产商,从而实现数字化转型并保持其500强的地位。未来三年,这些公司超过一半的产出将围绕数字化以及智能化产品和服务展开。"
然而,相比在制造行业、交通行业,软件产业的供给能力还是有非常大的差距的。
一方面,面对不同企业的个性化、长尾需求,传统开发成本高昂,交付周期长,定制能力弱,用人成本高昂。
另一方面,产业人才也是限制产业数字化和数字产业化发展的关键因素。根据工信部数据,我国专业的软件人才基本上大概就在500万这样的一个量级和水平。而汪源认为,建设好数字中国,对我们软件产业的发展,其实最核心提出的要求就是我们一定要大力地增加我们软件人才的供给。

数字化与智能化创新应用快速实现,需要软件供给侧加速变革,软件平台是韧性企业的必备能力。而低代码的出现,带来了软件供给侧的改革。
过去,网易数帆的低代码平台通过可视化的逻辑表达语言,支持数据类型、控制流、函数、内置函数库等,降低了学习门槛和代码维护的复杂性。同时,平台提供大量标准化组件,适用场景广泛,还支持开发自定义扩展组件并上传到平台,完成复杂应用的开发和企业软件资产积累。

网易数帆旗下低代码平台
基于低代码平台,网易数帆帮助企业实现了简单易上手的可视化编程,助力多家行业头部企业搭建了高复杂度、全面融合企业IT资产、交互视觉高保真还原的企业级应用。
以某大型国有银行为例,在兼顾效率和企业合规要求的核心诉求下,利用网易数帆旗下低代码平台,该国有银行的专业开发和低代码开发合理分工,涉及台账管理、结算管理、订单管理的复杂应用,多人协同开发,项目工时缩短60%。
同时,在产业人才紧缺的问题面前,网易数帆通过低代码认证工程师的人才培养机制,为行业培养了超过1000名成功的低代码认证工程师,走通了一条产业人才培养体系。

如今,网易数帆意识到数字化发展有两个核心变量,一个是智能大模型的技术,第二个就是全栈低代码的技术。“只要很好的突破了这两个关键技术,并且维持构建了成熟的软件人才的培养体系,我们就能够比较好的解决软件供给的问题。”
为此,在AIGC蓬勃发展的当下,网易数帆基于行业“know-how”的沉淀,准备好了开启“AI+低代码”的全新应用开发时代。
AI+低代码加速行业转型,CodeWave将成智能世界催化剂?
“我们从技术发展的进程中,看到了中国企业的数字化转型门槛有无限降低的可能,今天,人工智能的价值被引导到了社会生产的第一线,一个人只需要一句话,一个指令,就可以开发出支持几万人使用的复杂智能产品。”
在发布会上,丁磊指出了AI+低代码的未来前景。
低代码开发实现业务与技术的深度协作,满足了企业数字化转型个性化、定制化的需求,行业发展可谓日新月异。根据Gartner的预测,到2024年,全球75%的大型企业将使用至少四个低代码开发工具,而低代码应用开发将占企业软件开发的65%。
而在网易内部,AI+低代码已经成为应用开发生态的一部分。在发布会上,汪源透露:“公司内部也就有常态化活跃的,已经有超过1000名工程师在常态的使用,我们人工智能生成的代码占比达到15%。”
低代码本身具备降低数字工具开发的技术门槛;缩短项目交付周期,提升开发效率;减少开发人员的需求,降低成本投入等优势。而网易数帆通过“AI+低代码”模式,实现了更智能、更灵活、更高效的应用开发。

为了加速行业智能应用,CodeWave提供了“1+6+10”一站式解决方案。1是一个智能平台;6是网易数帆当前重点聚焦的6个行业;而10是网易数帆多年积累的10个典型场景。

通过“1+6+10”一站式解决方案,CodeWave将把网易数帆沉淀的平台和产品能力赋能给企业,让开发人员能够专注业务逻辑本身。
对此,网易数帆云原生及低代码产品线总经理陈谔表示:“我们想提供一门低门槛的编程语言,人人都能掌握的编程语言,不用再学习什么前后端Java、JavaScript这样专业的编程语言要把门槛降下来,然后我们要提供一个极致的标准化的软件设计规范,设计开发这样的规范,让无论是人类还是AI开发软件的时候,需要掌握的知识能够大幅减少。”
通过现场演示,松果财经看到了CodeWave全新的技术——智能交互技术带给软件开发的变革。
智能交互是指在使用应用时通过语言描述就能产生新功能的技术。以某制造业原料销售管理系统为例,销售主管审批订单时,希望通过一些数据分析帮助决策,但分析的维度很多,因人因事而异,成为难以通过标准化功能去满足的长尾需求。
而在CodeWave智能开发平台,开发者只需要通过智能分析会话组件,以自然语言对话并结合应用上下文,就能实时生成用户所需功能,实现对话及编程。

案例演示
值得一提的是,CodeWave的发布不仅仅意味着网易数帆产品力进一步提升,更重要的是,我们看见了一个“业务数智化,皆可低代码”的时代正在到来。
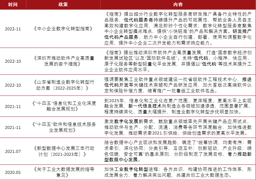
目前,国家大力发展数字经济,引导企业转型升级,各地政府、工信部也陆续推出文件,推动低代码产品和服务的发展。

来源:头豹研究院
CodeWave强大的功能让我们意识到,AI+低代码已经成为数字化转型的新引擎,低代码市场将迎来全面繁荣的新阶段,而网易数帆低代码业务也正走过轻舟时代,步入CodeWave时代。凭借智能化知识逐浪前行,网易数帆在与客户共创高质量未来的道路上渐行渐远。(原创)
