要求应聘者不超过28岁,哈啰致歉
近日,有网友反映哈啰在Boss直聘上发布运营管理岗位的招聘通知,要求应聘者出生年份在1998年后,即不超过28岁,并称若有能力可以将年龄限制放宽至29岁。招聘页面显示,该岗位负责区域内整体运营和日常管理工作、完成区域内车辆调度、管理及车辆分布等工作。
3月3日,记者在Boss直聘小程序查询哈啰的招聘信息,其中关于运营管理岗位的招聘要求中不见有关于应聘者年龄的要求。同日,记者发送采访邮件至哈啰官方,截至发稿前未得到回应。

左图为网友在社交平台发布哈啰争议招聘信息图片;右图为3月3日查询相关岗位招聘要求的截图
记者留意到,针对该争议,3月2日,哈啰在官方账号“哈啰招聘”已发布致歉声明。
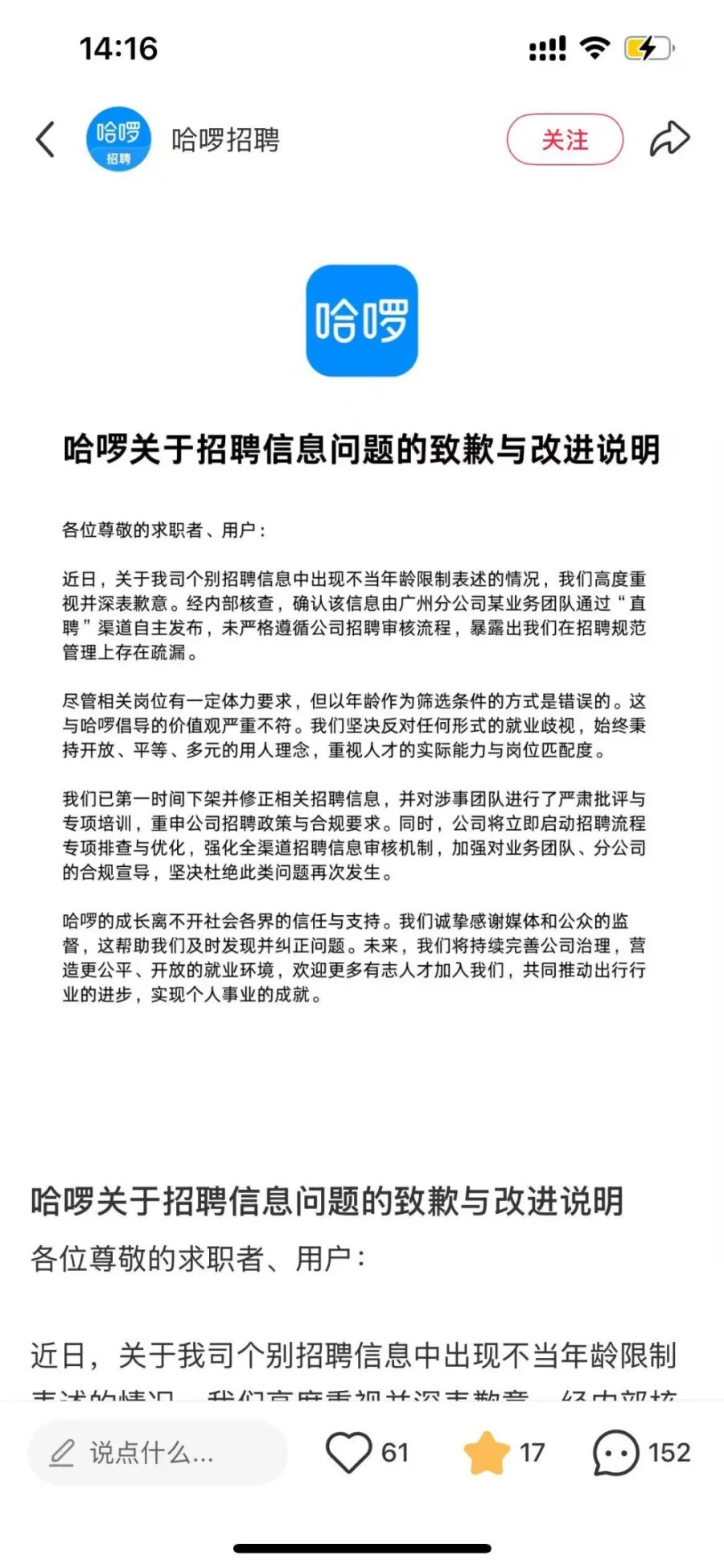
哈啰表示,关于公司个别招聘信息中出现不当年龄限制表述的情况,公司高度重视并深表歉意,经内部核查,确认该信息由广州分公司某业务团队通过“直聘”渠道自主发布,未严格遵循公司招聘审核流程,暴露出公司在招聘规范管理上存在疏漏。
哈啰方面表示,尽管相关岗位有一定体力要求,但以年龄作为筛选条件的方式是错误的。公司已第一时间下架并修正相关招聘信息,并对涉事团队进行了严肃批评与专项培训,重申公司招聘政策与合规要求。同时,公司将立即启动招聘流程专项排查与优化,强化全渠道招聘信息审核机制,加强对业务团队、分公司的合规宣导,坚决杜绝此类问题再次发生。
哈啰方面强调,公司坚决反对任何形式的就业歧视,始终秉持开放、平等、多元的用人理念,重视人才的实际能力与岗位匹配度。

哈啰官网显示,哈啰是国内专业的本地出行及生活服务平台,成立于2016年9月,总部位于上海,从大家熟悉的共享单车业务起步。目前哈啰主要提供移动出行服务及新兴本地服务,并已进军Robotaxi赛道。截至目前,哈啰累计拥有注册用户超8亿。天眼查显示,上海哈啰普惠科技有限公司自成立以来完成多轮融资,最近一次战略融资为2021年。