2025年河南省冰雪运动消费券即将上线
12月25日,记者从河南省体育局获悉,12月27日第十二届全国大众冰雪季暨第十届河南省大众冰雪季即将正式启动。与此同时2025年河南省冰雪运动消费券也将同步上线。
据了解,本次河南省冰雪运动消费券无需抢券,在“美团”平台查看参与活动的滑雪运动商家在预订时点击“领券订”按钮即可获得。“河南冰雪运动消费券”下单时直接抵扣先到先得,先下单先抵扣用完为止。各位小伙伴们抓紧时间行动起来吧,在这个冬天让我们共赴一场冰雪之约。
消费券发放安排如下:
一、发放时间
2025年河南省冰雪运动消费券将于2025年12月27日至2026年2月26日通过“美团”平台分四轮发放。根据发放周期份额,先到先得,领完为止。以平台公布的有效期为准。
第一轮:2025年12月27日14:30开始发放,有效期至2026年1月8日23:59,计划发放1.55万张;
第二轮:2026年1月9日10:00开始发放,有效期至2026年1月22日23:59,计划发放7500张;
第三轮:2026年1月30日10:00开始发放,有效期至2026年2月12日23:59,计划发放7000张;
第四轮:2026年2月13日10:00开始发放,有效期至2026年2月26日23:59,计划发放1.5万张。
二、发放和使用范围
(一)发放范围:所有在豫人员(包括外地来豫人员)均可申领。
(二)使用范围:在河南省注册且具备有效《高危险性体育项目经营许可证》的滑雪运动场所参与核销。参与商户需支持“美团”平台支付。
三、发放形式
河南省冰雪运动消费券以电子消费券形式发放。在每个发放周期内,每位用户可参与1次,消费者购买滑雪运动场所滑雪票下单时自动匹配最大优惠消费券抵扣。消费券逾期失效不予补发。每一笔消费交易仅限使用1张消费券。
四、发放金额
消费券分为20元、50元、80元三种面值。
档位一:“满60元减20元”,即消费者购买滑雪运动场所滑雪票满60元即抵扣20元。
档位二:“满150元减50元”,即消费者购买滑雪运动场所滑雪票满150元即抵扣50元。
档位三:“满230元减80元”,即消费者购买滑雪运动场所滑雪票满230元即抵扣80元。
五、使用方式
消费者进入美团App搜索“河南冰雪运动消费券”进入活动页面专区查看参与活动的滑雪运动商家,在预订时点击“领券订”按钮,即可获得“河南冰雪运动消费券”,也可通过线下扫码参与活动。成功领取的消费券可在“美团App—我的—红包卡券—我的券”页面查看。
消费者领取消费券后,需要到河南省范围内参与活动的线下实体滑雪运动场所进行消费,在满足消费券门槛情况下进行在线支付时方能使用,不得用于充值、预存等消费,单笔消费仅可核销1张消费券。
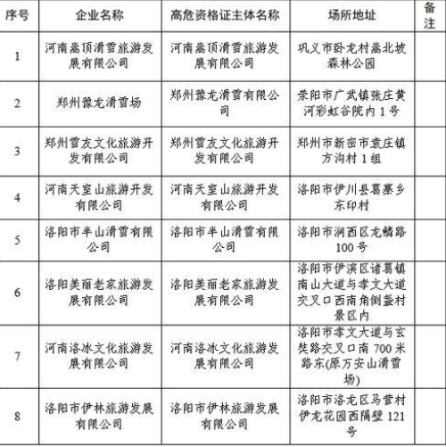
附:参与2025年河南省冰雪运动消费券发放活动滑雪运动场所名单(第一批),如下图:


本文(包括但不限于文字、图片、音乐、视频等)版权归正观传媒科技(河南)有限公司所有,未经正观传媒科技(河南)有限公司授权,不得以任何方式加以使用,包括转载、摘编、复制或建立镜像。如需转载本文,请后台联系取得授权,并应在授权范围内使用,同时注明来源正观新闻及原作者,并不得将本文提供给任何第三方。
正观传媒科技(河南)有限公司保留追究侵权者法律责任的权利