2026年贺岁纪念币和纪念钞来了!(附预约方式)
双色铜合金纪念币正面图案为“中国人民银行”“10元”字样,汉语拼音字母“SHIYUAN”及年号“2026”,底纹衬以团花图案。

背面图案为中国传统剪纸艺术与装饰年画元素相结合的马形象,衬以花灯和萱草图案,币面左侧刊“丙午”字样。

纪念钞正面主景为马的造型图案,上方为中华人民共和国国徽、“中国人民银行”、篆书“马”字印章,下方依次为光彩光变面额数字“20”与汉字“贰拾圆”、动感全息图案、透明视窗、盲文面额标记和冠字号码。

纪念钞背面主景为儿童欢庆锣鼓图案,辅以蒙古包装饰图案,上方为面额数字“20”、汉语拼音字母“YUAN”,下方为花卉与动感全息图案、年号“2026年”、行长章、面额数字“20”“中国人民银行”汉语拼音和蒙、藏、维、壮四种民族文字的“中国人民银行 贰拾圆”字样。

数量与发行方式
双色铜合金纪念币面额10元,直径27毫米,材质为双色铜合金,发行数量为1亿枚(含留存历史货币档案1万枚)。
纪念钞面额20元,票面长145毫米,宽70毫米,采用塑料材质,发行数量为1亿张(含留存历史货币档案2万张)。
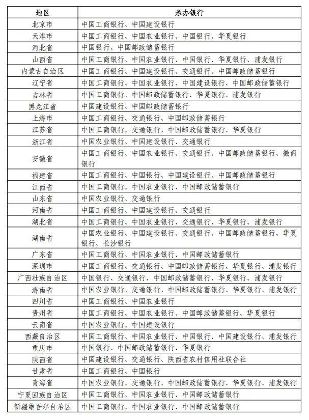
各省、自治区、直辖市双色铜合金纪念币和纪念钞分配数量如下:

中国工商银行、中国农业银行、中国银行、中国建设银行、交通银行、中国邮政储蓄银行、华夏银行、浦发银行、徽商银行、长沙银行、陕西省农村信用社联合社(以下统称承办银行)共同承担2026年贺岁双色铜合金纪念币和纪念钞的预约兑换工作。各地区具体安排如下:

承办银行于2026年1月13日至1月14日办理2026年贺岁双色铜合金纪念币和纪念钞的预约业务。公众可通过承办银行官方网站等线上渠道或在营业时间内前往承办银行公布的预约兑换网点进行预约登记。2026年贺岁双色铜合金纪念币和纪念钞每人只能各预约一次。
金银纪念币
中国人民银行于今天(2025年12月22日)发行2026年贺岁金银纪念币一套。该套纪念币共2枚,其中金质纪念币1枚,银质纪念币1枚,均为中华人民共和国法定货币。
该套金银纪念币正面图案均为中国传统吉祥纹饰组合图案,并刊国名、年号。

1克圆形金质纪念币背面图案为“福”字、荷包组合设计,并刊面额。8克菱形银质纪念币背面图案为“福”字、舞鱼灯场景组合设计,并刊面额。

该套金银纪念币由深圳国宝造币有限公司铸造,中国金币集团有限公司总经销。销售渠道详见中国金币网或“中国金币”微信公众号。
(来源:综合中国人民银行、中国金币)