郑州市发布犬猫等宠物检疫办理指南
随着城市家养宠物数量增多,市民携带宠物出游需求日益旺盛。为满足市民办理宠物检疫证明的需求,依据相关法律法规,近日郑州市农业农村局发布《郑州市犬、猫等宠物申报检疫办理指南》,明确检疫办理全流程,保障宠物运输合规有序。
根据《中华人民共和国动物防疫法》规定,航空、铁路等运输方式托运宠物需提供检疫证明,无证明则承运人不得承运。此次发布的指南从多方面清晰界定办理要求:在设定依据上,以《中华人民共和国动物防疫法》《动物检疫管理办法》等多部法规及规程为支撑;申报主体涵盖宠物饲养单位与个人;检疫范围包括犬、猫及《国家畜禽遗传资源目录》内相关动物。
申报条件方面,宠物饲养单位需提供养殖档案、免疫档案和相应疫病实验室检测报告;散养户则需准备申报人有效证件、有效期内且狂犬病免疫超21天的免疫证明,以及相应疫病实验室检测报告。
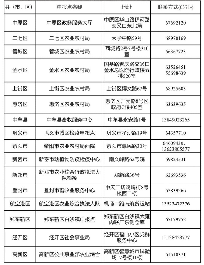
检疫申报及办理流程是指南核心内容。申报需提前3天向所在地县级动物卫生监督机构申请,申报材料分两类:一是检疫申报单、狂犬病免疫证明、免疫有效保护期内的犬狂犬病免疫抗体检测报告(检测由指定实验室完成,地址及电话见附件2);二是若宠物已取得产地检疫证明,后续继续出售、运输或参与展示等活动,需提供检疫申报单、原始检疫证明和完整进出场记录。办理方式包含线下现场办理(各区县窗口地址及电话见附件1)与线上申报(申报后需到现场办理)。
动物卫生监督机构接到申报后,会及时审查材料,符合要求且当地无相关动物疫情的予以受理,不符合的则说明理由。受理后,申报人需携带宠物及材料按约定时间到现场或指定地点检疫。
指南还明确多项注意事项:申报主体信息与检疫申报单不符的,补正后方可重新申报;提供虚假材料将依法处罚;调运犬、猫需逐只检疫并出具证明;申报人需合理安排时间。市民若有疑问,可拨打郑州市动植物防疫检疫中心监督电话0371—67170779咨询。
附:郑州市各区县(市)宠物检疫办理窗口地址及联系电话

附:郑州市狂犬病免疫抗体检测实验室名单

记者 赵冬