正观快评:百雀羚陷风波,化妆品“违法添加”乱象应受重视
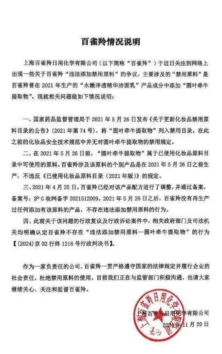
11月20日,百雀羚针对近日舆论关注的添加禁用原料事件发布情况说明,称不存在违法添加禁用原料行为。声明中提及,“涉事原料为圆叶牵牛提取物,2021年4月25日,百雀羚已经对该产品配方进行了调整,并通过备案,2021年5月26日之后,百雀羚没有再生产过任何添加有该原料的产品,不存在违法添加禁用原料的行为。”

百雀羚及时澄清,让我们看到了其身为“国货之光”应该有的担当。毕竟在消费者眼中,很多国货老品牌用料质朴、物美价廉,值得长期信赖和支持。倘若“违法添加”,无疑是一种深深的背刺。
现如今,化妆品的功能越来越多,也越来越强大,但归根结底,基本都是靠化学物质的添加来发挥作用。哪些成分能用,哪些不能用?哪些成分能用多少,哪些不能同时用?都需要遵循统一标准,让各种化学成分以被严格规定的安全浓度限量存在。
尽管圆叶牵牛提取物被限制使用的具体原因尚不明确,但显然算不上安全。也许是存在危险成分,也许是含有尚未被充分认知的成分,国家药品监督管理局将其列入化妆品禁用原料目录,也是事出有因,保障消费者健康需尽可能地避免潜在风险。
化妆品“违法添加”乱象应引起重视。无论举报者拿着过期百雀羚“翻旧账”的意图究竟如何,此次事件都提醒我们:禁用原料应被严格禁用,美丽背后的暗黑秘密应被挑破,老国货应倍加珍惜羽毛,应以“口碑是金”续写“国货之光”;以品牌底线,与流量共舞。
化妆品被检出禁用原料并非个案。10月22日,国家药监局发布通告,在2024年国家化妆品抽样检验工作中,经福建省食品药品质量检验研究院等单位检验,产品标签标示生产企业为广州协和生物医药科技有限公司生产的斑小将美白隔离防晒乳等49批次化妆品不符合规定。而每过一段时间,就有品牌的产品被查出问题。
监管部门需加大审核力度,对违法产品进行追根溯源;发现违法行为的,依法严肃查处。唯有提高违法成本,才能不让变美付出健康代价。
据了解,目前,有媒体记者已联系到上海药监局,接线工作人员称,局办公室称会尽快发布官方通报。等待结果的同时,希望此次风波,能成为整治美妆市场乱象的一个良好契机。(正观评论员 韩静)
(黄河评论信箱:zghhpl@163.com)
本文(包括但不限于文字、图片、音乐、视频等)版权归正观传媒科技(河南)有限公司所有,未经正观传媒科技(河南)有限公司授权,不得以任何方式加以使用,包括转载、摘编、复制或建立镜像。如需转载本文,请后台联系取得授权,并应在授权范围内使用,同时注明来源正观新闻及原作者,并不得将本文提供给任何第三方。
正观传媒科技(河南)有限公司保留追究侵权者法律责任的权利