重庆燃气:多计多收气费涉及金额285万余元,已全部清退
2024-04-28 20:52
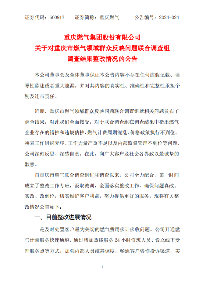
4月28日,重庆燃气集团股份有限公司公布关于对重庆市燃气领域群众反映问题联合调查组调查结果整改情况的公告。
公告表示,对于联合调查组在调查结果中指出燃气企业存在的错抄和违规估抄、燃气计费周期混乱、价格政策执行不到位、换表工作组织无序、工作力量严重不足以及内部监督管理不到位等问题,公司深刻反思、深感自责。据统计,多计多收气费1182件,影响气量1218950立方米,涉及金额2858545.83元,公司已全部清退处置完毕。




(来源:上交所网站、央视新闻)
统筹:王长善
编辑:高畅韵
最新评论
打开APP查看更多精彩评论