二十届中央第三轮巡视完成进驻
根据党中央关于巡视工作统一部署,截至4月17日,二十届中央第三轮巡视进驻工作全部完成。15个巡视组将对34家经济工作部门和金融单位开展常规巡视。
本轮巡视对象有哪些?
经党中央批准,二十届中央第三轮巡视将对国家发展和改革委员会、财政部、自然资源部、住房和城乡建设部、农业农村部、商务部、中国人民银行、审计署、海关总署、国家税务总局、国家市场监督管理总局、国家金融监督管理总局、中国证券监督管理委员会、国家统计局、国家知识产权局、国家粮食和物资储备局、国家能源局、国家林业和草原局、国家外汇管理局、中华全国供销合作总社、全国社会保障基金理事会、中国地质调查局、上海证券交易所、深圳证券交易所、中国进出口银行、中国工商银行股份有限公司、中国农业银行股份有限公司、中国银行股份有限公司、中国建设银行股份有限公司、交通银行股份有限公司、中国中信集团有限公司、中国人寿保险(集团)公司、中国太平保险集团有限责任公司、中国出口信用保险公司等34家单位党委(党组)开展常规巡视。
本轮巡视重点是什么?
进驻现场,各中央巡视组组长指出,中央巡视组将坚持围绕中心、服务大局,聚焦习近平总书记重要指示批示和党中央大政方针落实情况,紧盯权力和责任,加强对“一把手”的监督,在强化巡视整改上集中发力,把严的基调、严的措施、严的氛围传导下去、一贯到底,以有力政治巡视保障高质量发展。
各中央巡视组组长要求,要准确把握巡视经济工作部门和金融单位的重点,深入了解被巡视党组织贯彻落实习近平总书记重要讲话和重要指示批示精神,履行职能责任、推动高质量发展,防范化解重大风险,统筹推进深层次改革和高水平开放,纵深推进全面从严治党,加强领导班子、干部人才队伍和基层党组织建设等情况,深入查找政治偏差,推动解决突出问题。要加强对巡视、审计等监督发现问题整改情况的监督检查,深入了解履行整改责任、推动问题解决的实际行动和效果,重点查找敷衍整改、虚假整改等问题,持续释放强化整改的鲜明信号。
哪些问题可以向中央巡视组反映?
根据巡视工作条例规定,中央巡视组主要受理反映被巡视党组织领导班子及其成员、下一级党组织主要负责人和重点岗位人员问题的来信来电来访,重点是关于违反政治纪律、组织纪律、廉洁纪律、群众纪律、工作纪律和生活纪律等方面的举报和反映。其他不属于巡视受理范围的信访问题,将按规定由有关部门认真处理。
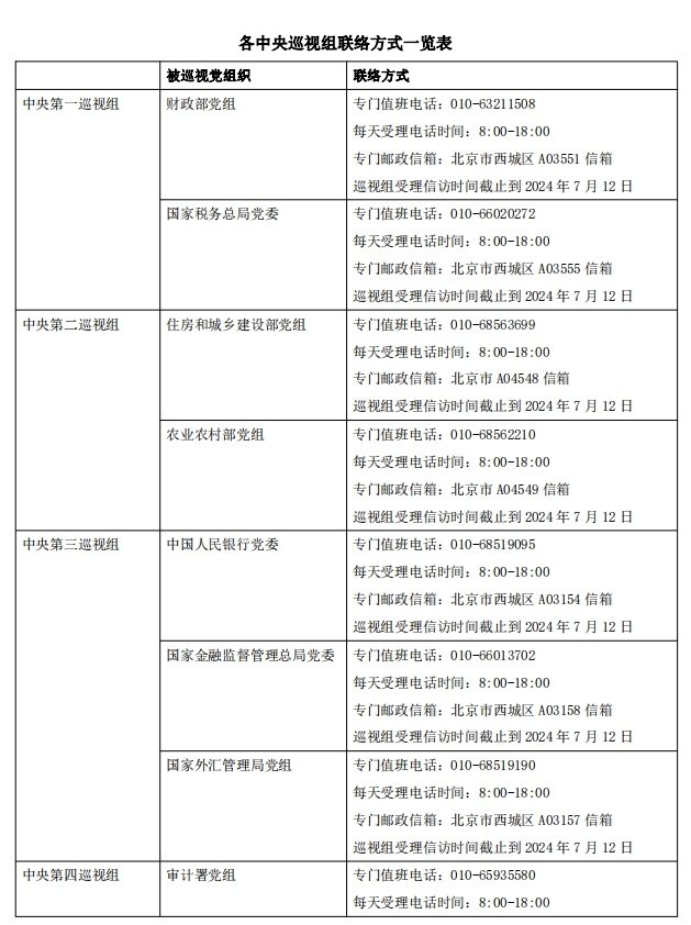
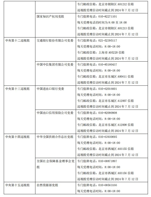
中央巡视组如何联系?
据了解,15个中央巡视组将在被巡视单位工作3个月左右,巡视期间设立专门值班电话和邮政信箱,受理干部群众的来信来电来访。巡视组每天受理电话的时间为8:00至18:00,受理信访时间截止到2024年7月12日。





(来源:央视新闻)