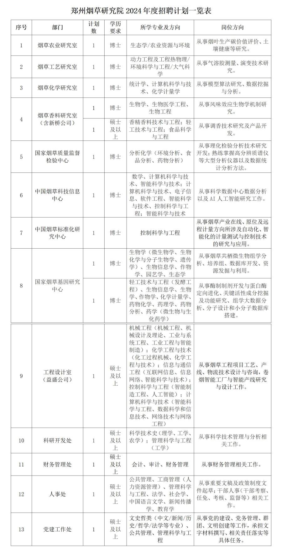
中国烟草郑州研究院招聘15人,即日起可报名
近日,中国烟草总公司郑州烟草研究院发布公告,面向2024年应届毕业生、出站博士后或留学回国人员计划招聘15人,即日起至3月20日,符合条件的应聘人员可按要求进行报名。

招聘要求
招聘对象须为2024年全国普通高等院校统分统招应届毕业生(含两年择业期内未落实工作单位的毕业生,不含各类委培生、定向生),出站博士后或留学回国人员。
(一)全国普通高等院校统分统招应届毕业生,一般应在2024年7月31日前毕业并取得相应的学历学位证书;按国家有关规定,国家统一招生的普通高校毕业生在择业期(2022届、2023届)内未落实工作单位,其户口、档案、组织关系仍保留在原毕业学校、或者保留在各级毕业生就业主管部门(毕业生就业指导服务中心)、各级人才交流服务机构、各级公共就业服务机构的毕业生,可按应届高校毕业生对待。
(二)出站博士后,原则上须在2023年1月1日至2024年7月31日期间取得博士后证书。要求全职从事博士后研究工作,出站后属于初次就业。海外博士后应提供相关经历证明材料。
(三)海外留学归国人员,原则上须在2023年1月1日至2024年7月31日期间取得国(境)外学位、完成教育部门学历认证且初次就业。
报名流程
即日起至2024年3月20日,应聘人员可登录链接(https://f.wps.cn/g/wEOn8z76/)填写相关信息并提交下列附件。
提交资料:郑州烟草研究院应聘报名表(附件2,Word版);个人支撑材料,主要包括:简历、各学习阶段成绩单、英语等级证明、主要科研成果、参与项目证明、重要荣誉证书等相关材料(汇总形成单个PDF文件)。
根据招聘岗位条件和岗位需要,结合报考人员提交的信息资料,研究院对报考人员进行资格审查。资格审查通过后,将以电话、电子邮件或短信的方式直接通知笔试人选。
(来源:中国烟草总公司郑州烟草研究院网站)